Fig. 7
From: KIAA1199 (CEMIP) regulates adipogenesis and whole-body energy metabolism

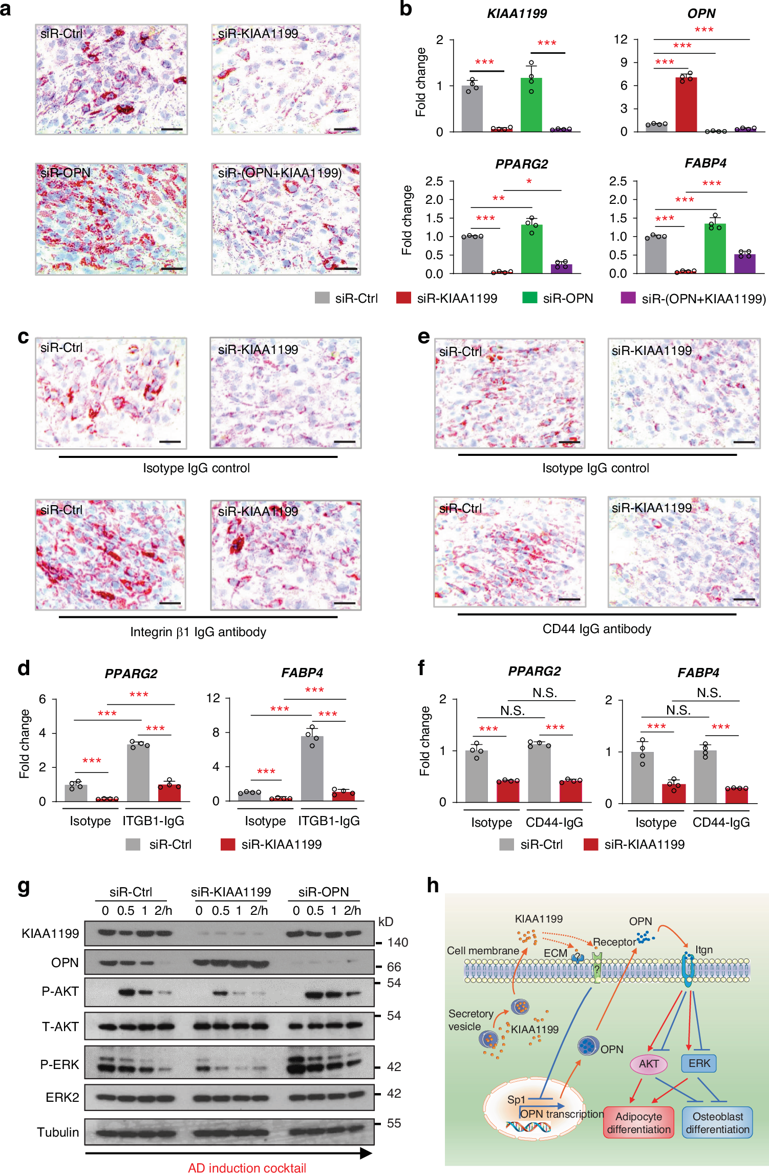
Osteopontin (OPN) / integrin signaling mediates the effects of KIAA1199 on adipocyte differentiation of hBMSC. a, b Human bone marrow stromal stem cells (hBMSC) were transfected with specific siRNAs for KIAA1199 (siR-KIAA1199), OPN (siR-OPN), both or control siRNAs (siR-Ctrl), and were induced to adipocyte (AD) differentiation. Mature adipocytes stained by Oil red (a) and expression levels of KIAA1199, OPN, and adipocyte marker genes (FBAP4 and PPARG2) determined by qPCR, n = 4 (b). c–f hBMSC were transfected with siR-KIAA1199 or siR-Ctrl. Cells were treated with an integrin β1 (ITGB1) blocking antibody, or an isotype control, or CD44 blocking antibody (each at 10 mg/ml) during AD differentiation. Oil Red staining (c, e) and gene expression analysis of adipocyte marker genes (PPARG2, FABP4) analyzed by qPCR (d, f), n = 4. g KIAA1199-OPN axis regulates AD differentiation through ERK and AKT signaling. hBMSC were transfected with siR-KIAA1199 or siR-OPN or siR-Ctrl for 48 h, cells were starved for 6 h, followed by AD induction up to 0, 0.5, 1, 2 h. Western blot analysis for AKT and ERK activation was performed, and beta-tubulin was used as a loading control. h A schematic diagram of the possible mechanisms of KIAA1199 interacts with OPN/integrin/AKT/ERK axis on regulating adipogenesis and osteogenesis. Scale bar = 100 µm. All the experiments were performed at least for three times, data are expressed as means ± SD, statistical difference was determined by one-way ANOVA with Dunnett’s multiple tests, *P < 0.05, **P < 0.01 and ***P < 0.001