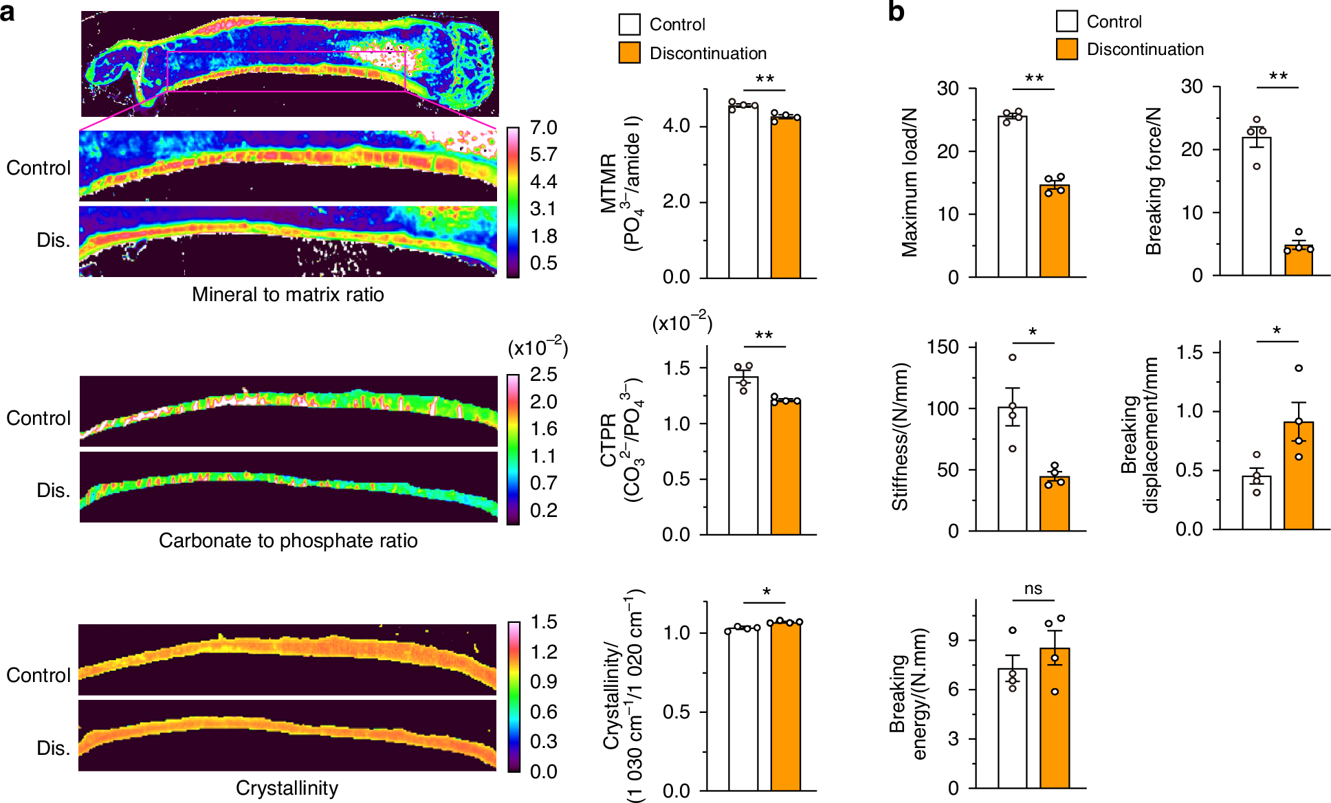
Fig. 2

Bone fragility after discontinuation of anti-RANKL treatment in a three-injection mouse model. a Representative color mapping images and the parameters obtained from FTIR analysis of the cortical bone of the femur in control and mice with discontinued treatment (Dis) at 16 weeks after the last injection (n = 4). b Mechanical strength of the femur determined by the three-point bending test at 16 weeks after the last injection (n = 4)