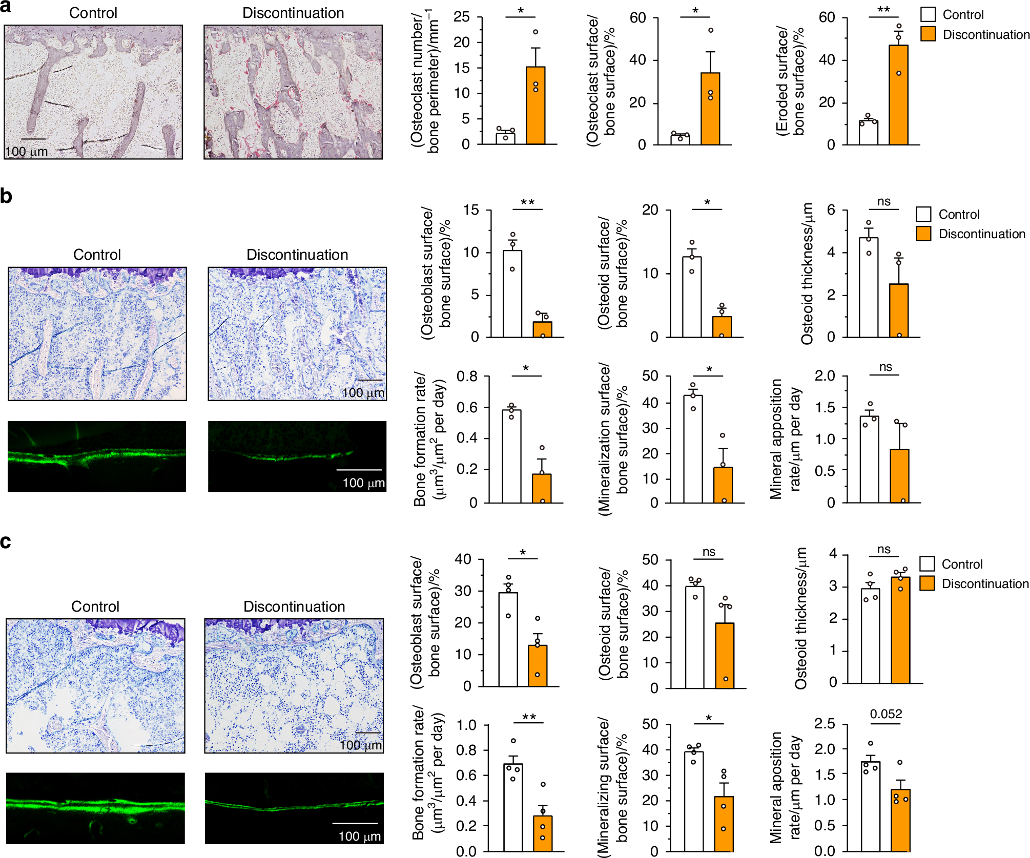
Fig. 3

Disruption of bone remodeling after discontinuation of anti-RANKL treatment in a three-injection mouse model. a Representative image of TRAP staining (left) and parameters of osteoclastic bone resorption (right) determined by bone morphometric analysis of the proximal tibia of control and Dis mice at 8 weeks after the last injection (n = 3). b Bone morphometric analysis in the proximal tibia at 8 weeks after the last injection (n = 3). Representative image of toluidine blue staining (left upper) and bone formation, as observed by calcein double labeling at an interval of 4 days (left lower, cortical bone). Parameters of osteoblastic bone formation (right). c Bone histomorphometric analysis of the proximal tibia at 16 weeks after the last injection (n = 4). Representative image of toluidine blue staining (left upper) and bone formation, as observed by calcein double labeling at an interval of 4 days (left lower, cortical bone). Parameters of osteoblastic bone formation (right). All values are representative of at least three independent experiments and are shown as the mean ± SEM. *P < 0.05, **P < 0.01, ns not significant. Student’s t test was performed