Fig. 2

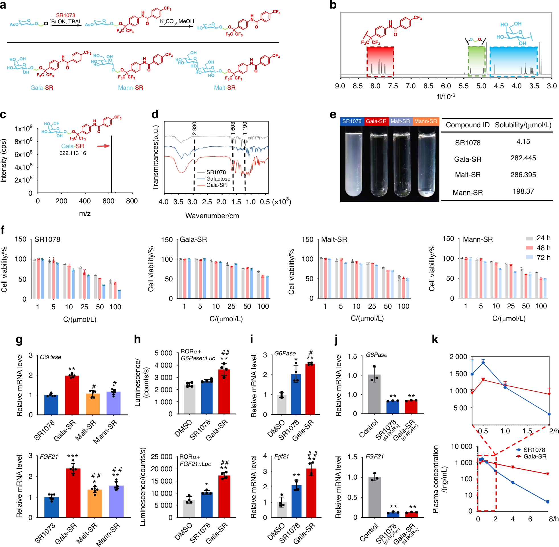
The fabrication, characterization, and functional evaluation of saccharides modified SR1078. a The principle of SR1078 modification; b 1H NMR; c MS; d FTIR spectra of Gala-SR; e Aqueous solubility characterization of SR1078, Gala-SR, Malt-SR, and Mann-SR. The left panel shows their aqueous solutions with a concentration of 10 mmol/L in DMSO, while the right panel is their kinetic solubility at 25 °C, respectively; f CCK-8 assay of human U2OS cells treated with SR1078, Gala-SR, Malt-SR, and Mann-SR at 1, 5, 10, 25, 50, and 100 μmol/L for 24, 48, and 72 h (n = 6); g HepG2 cells treated with SR1078, Gala-SR, Malt-SR, and Mann-SR at 5 μmol/L for 24 h, followed by PCR analysis to assess the mRNA expression levels of the downstream target genes G6Pase and FGF21 by RORα/γ (n = 6, *represents the comparison with SR1078, and #represents the comparison with Gala-SR, **P <0.01, ***P <0.001, #P <0.05, ##P <0.01); h The luminescence of HEK293T cells cotransfected with RORα and a reporter consisting of the G6Pase or FGF21 promoters upstream of a luciferase reporter gene upon addition of 5 μmol/L SR1078 and Gala-SR (n = 4); i The relative mRNA expression of G6Pase and Fgf21 in liver tissue collected 24 h after intraperitoneal injection of DMSO, SR1078, and Gala-SR at a dose of 10 mg/kg in mice (n = 4); j The relative mRNA expression of G6Pase and FGF21 in HEK293T cells treated by of SR1078 and Gala-SR at 5 μmol/L for 24 h after knocking down RORα with the siRNA plasmid targeting RORα (n = 3), (* represents the comparison with DMSO and # represents the comparison with SR1078, *P < 0.05, **P < 0.01, #P < 0.05, ##P < 0.01). k The plasma levels of SR1078 and Gala-SR following intraperitoneal injection of the compounds at a dose of 10 mg/kg in mice