Fig. 2
From: Osteocytic vinculin controls bone mass by modulating Mef2c-driven sclerostin expression in mice

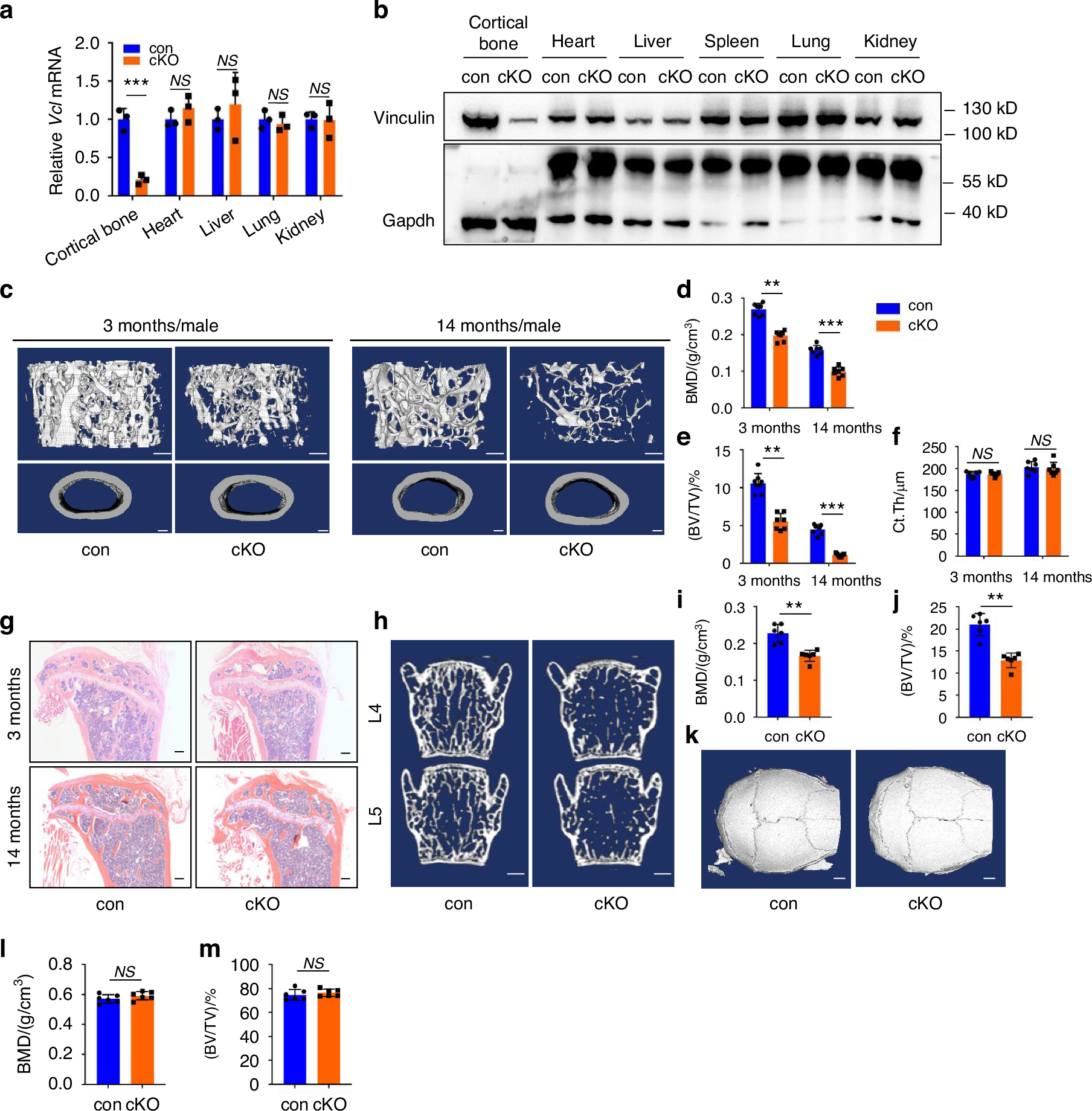
Vinculin loss in osteocytes causes dramatic bone loss in the weight-bearing long bones and spine, but not in the skull. a Real-time RT-PCR (qPCR) analyses. Total RNAs isolated from the indicated tissues of 3 mo-old male control (con) and cKO mice were used for qPCR analysis for expression of Vcl gene, which was normalized to Gapdh mRNA. Results were expressed as mean ± s.d., n = 3 biologically independent replicates per group, **P < 0.01 versus controls, unpaired two-tailed Student’s t test. b Western blot analysis. Protein extracts were isolated from the indicated tissues of the control and cKO mice were subjected to western blotting analysis for vinculin expression. Gapdh was used for loading control. c Three-dimensional (3D) reconstruction from micro-computerized tomography (μCT) scans of distal femurs from male control and cKO mice with the indicated ages. Scale bars, 250 μm. d–f Quantitative analyses of the bone mineral density (BMD), bone volume/tissue volume (BV/TV) and cortical thickness (Ct.Th) of distal femurs from male control and cKO mice with the indicated ages. Results were expressed as mean ± s.d., n = 6 biologically independent replicates per group, *P < 0.05, **P < 0.01, ***P < 0.001 versus controls, unpaired two-tailed Student’s t test. g H/E staining of tibial sections of 3-month-old male control and cKO mice with the indicated ages. h 3D reconstruction from μCT scans of spine (L4, L5) from 3-month-old male control and cKO mice. i, j Quantitative analyses of the bone mineral density (BMD) and bone volume/tissue volume (BV/TV) of spine from male control and cKO mice. Results were expressed as mean ± s.d., n = 6 biologically independent replicates per group, *P < 0.05, **P < 0.01 versus controls, unpaired two-tailed Student’s t test. k 3D reconstruction from μCT scans of skull. Scale bars, 250 μm. l, m Quantitative analyses of the BMD and BV/TV of skulls from male control and cKO mice. Results were expressed as mean ± s.d., n = 6 biologically independent replicates per group, *P < 0.05, **P < 0.01, ***P < 0.001 versus controls, unpaired two-tailed Student’s t test