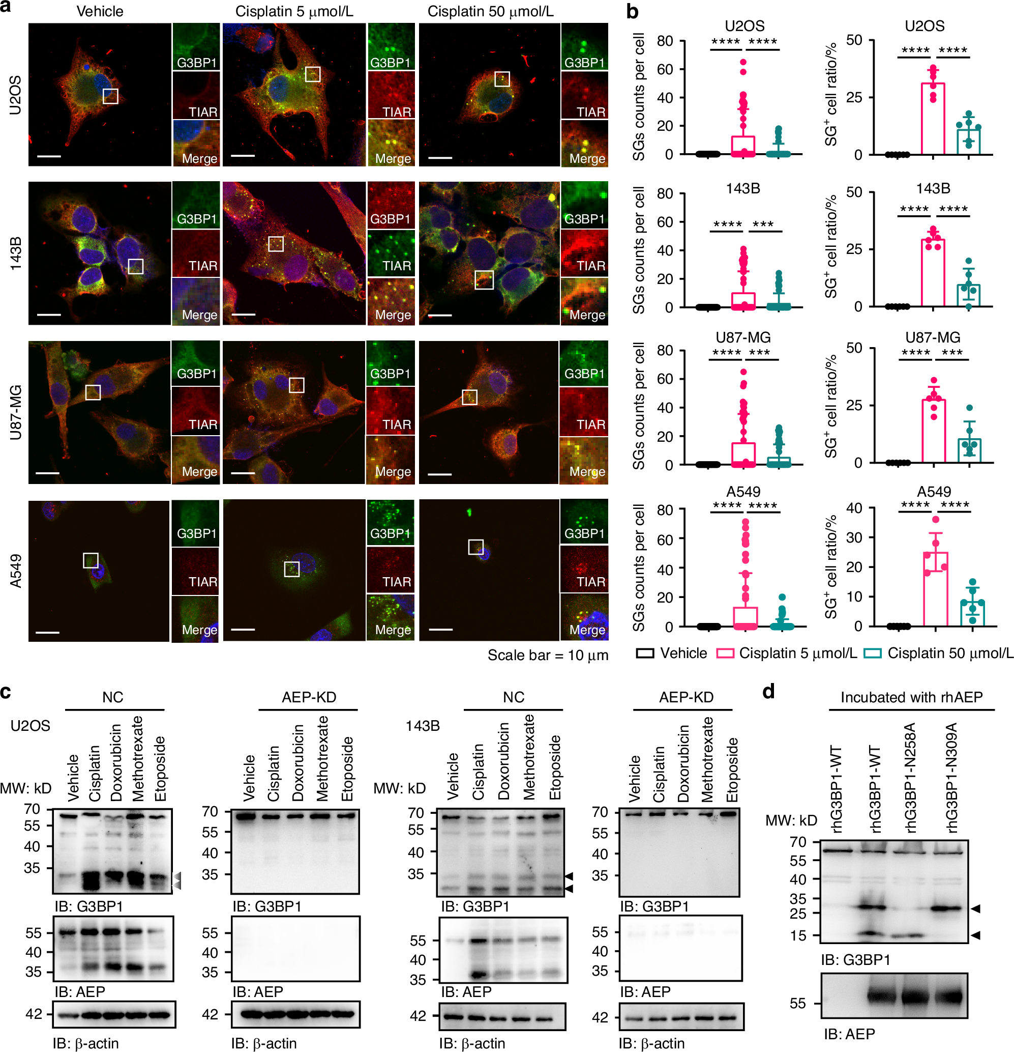
Fig. 1

Chemotherapeutic drugs induced SG assembly and triggered AEP to specifically cleave G3BP1 at N258/N309. a Representative immunofluorescences (IF) images of SG assembly in U2OS, 143B, U87-MG and A549 cells exposed to cisplatin (5 and 50 μmol/L) or vehicle for 6 h. Scale Bar = 10 μm. b Quantification of the counts of SGs per cell (n = 50) and SG+ cell ratio (n = 6) in cells of (a). c WB analysis of G3BP1 and AEP in U2OS and 143B with NC or AEP-knockdown (KD) exposed to different chemotherapeutic drugs for 6 h. The arrows point out the truncated fragments of G3BP1 cleaved by AEP. d In vitro cleavage experiment of AEP and G3BP1 (WT and point mutants) purified recombinant proteins. Data are expressed as mean ± SD. ***P < 0.001, ****P < 0. 0001. Comparisons were conducted using one-way ANOVA