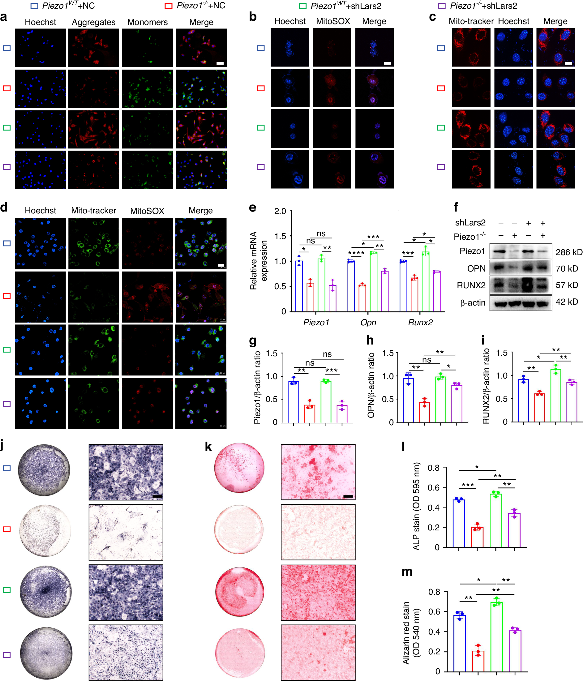
Fig. 5

Inhibition of Lars2 ameliorated mitochondrial dysfunction in Piezo1–/– ATDC5 cells and promoted their transdifferentiation into osteoblasts. a JC-1 staining was used to detect changes in the mitochondrial membrane potential in each group, scale = 50 μm, n = 3. Blue fluorescence indicates the nuclei of live cells, red fluorescence represents JC-1 polymers (J-aggregates) in the mitochondria, and green fluorescence represents JC-1 monomers in the mitochondria. b MitoSOX Red staining was used to detect changes in superoxide expression within the cell mitochondria in each group, scale = 10 μm, n = 3. Blue fluorescence indicates the nuclei of live cells, and red fluorescence represents the oxidation product formed by the reaction with MitoSOX Red. c Mito-Tracker Red CMXRos staining was used to detect fluorescence changes in mitochondria with biological activity in the cells of each group, scale = 2.51 μm, n = 3. Red fluorescence indicates mitochondria with biological activity, and blue fluorescence indicates the nuclei of live cells. d Mito-Tracker Green and MitoSOX Red double staining were used to detect changes in mitochondrial function in the cells of each group, scale = 20 μm, n = 3. Blue fluorescence indicates the nuclei of live cells, green fluorescence represents mitochondrial morphology, and red fluorescence represents the oxidation product formed by reaction with MitoSOX Red. e qPCR was used to detect the expression of Piezo1, Opn, and Runx2 in each group, n = 3. f–i WB was used to detect the expression of Piezo1, OPN, and RUNX2 in each group, and statistical analysis was performed, n = 3. j, k ALP and alizarin red staining were used to detect ALP levels after 7 days of osteogenic induction culture and the expression of calcium nodules after 21 days of induction culture, scale = 200 μm. l, m Statistical analysis of ALP and alizarin red stain were performed, n = 3. *P < 0.05, **P < 0.01, ***P < 0.001, ****P < 0.000 1, and ns > 0.05