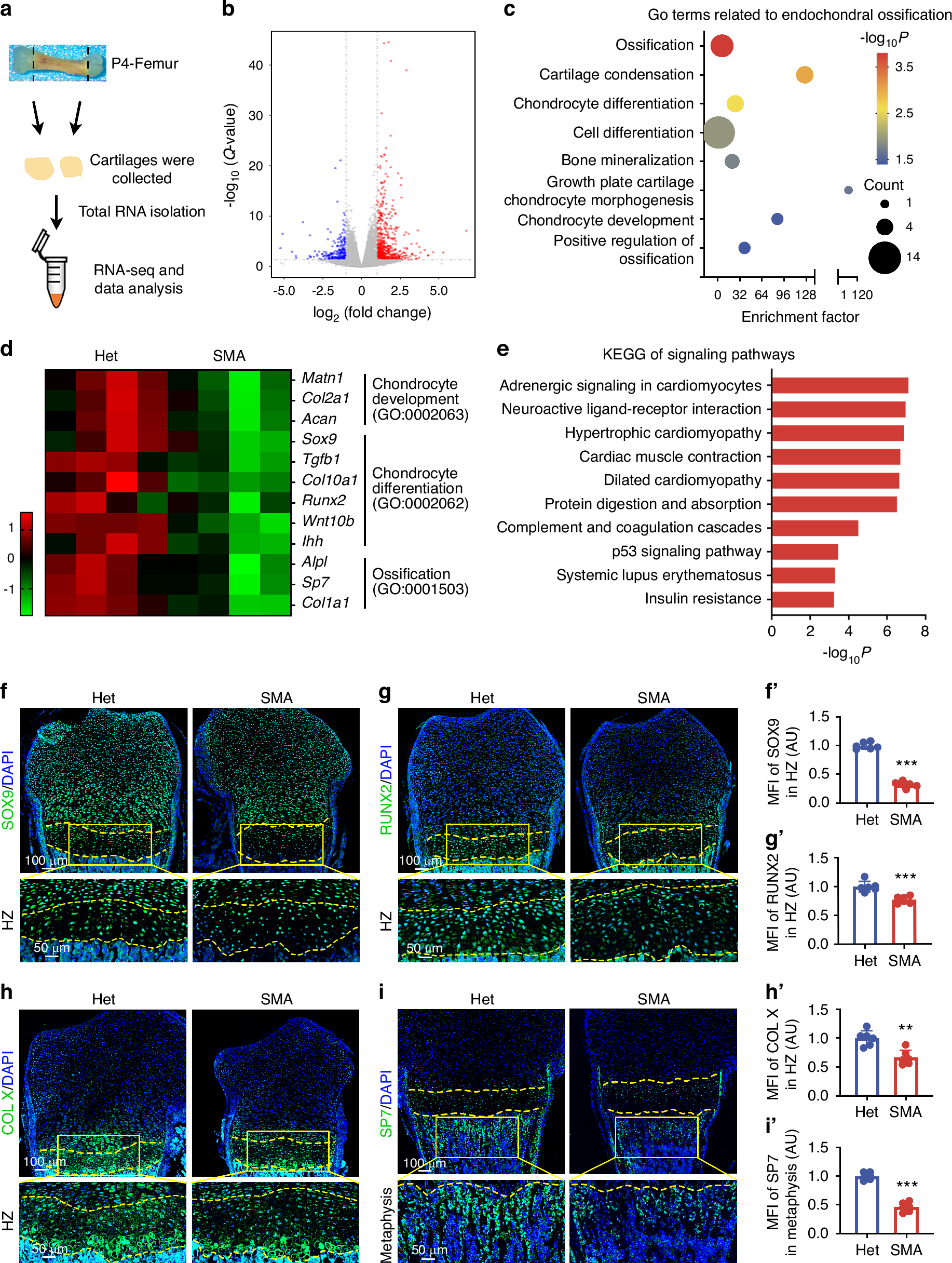
Fig. 3

SMN deficiency suppresses endochondral ossification progression. a Schematics of the procedure for isolating P4 growth plate cartilages for the RNA-seq analysis. The femoral length of Het mice at P4 was ~5 mm. b Volcano plot showing DEGs between cartilages from SMA and Het mice at P4. c Endochondral ossification related GO enrichment terms of DEGs between cartilages from SMA and Het mice at P4. d Heatmap representing differentially expressed genes associated with the GO-enriched terms “Chondrocyte development”, “Chondrocyte differentiation”, and “Ossification” between cartilages from SMA and Het mice at P4. e Top 10 KEGG pathway analysis of DEGs between cartilages from SMA and Het mice at P4. Immunofluorescence staining of SOX9 (f), RUNX2 (g), COL X (h), and SP7 (i) in growth plates from SMA and Het mice at P4. Yellow dashed lines indicate the boundary of the HZ. Histograms show MFI of SOX9 (f’), RUNX2 (g′), and COL X (h′) in HZ, and SP7 in metaphysis (i′) (n = 6 per group). Results were relative to the Het group. P-value was derived from two-tailed unpaired Student’s t test. Data are presented as the mean ± SD. *P < 0.05, **P < 0.01, ***P < 0.001