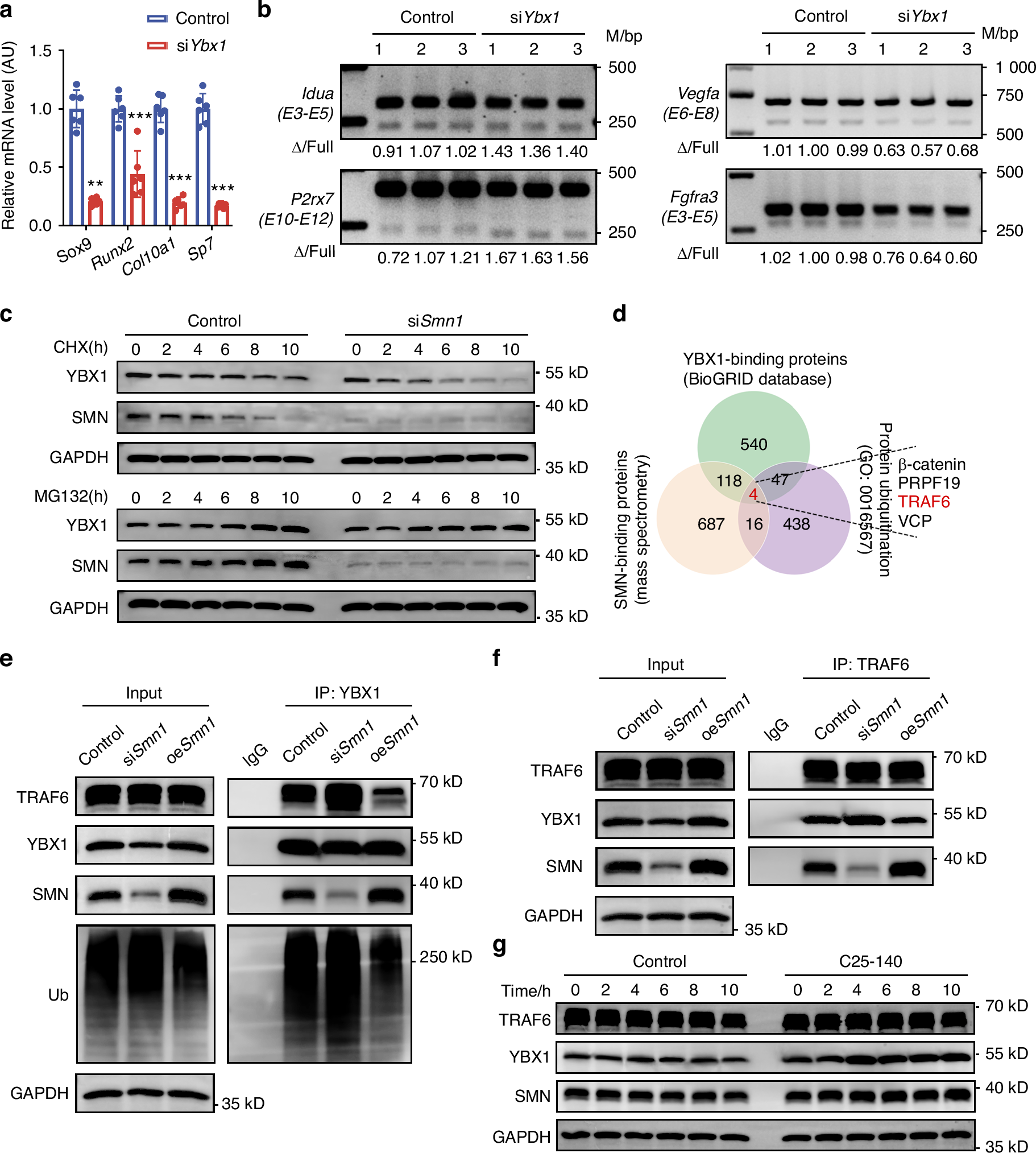
Fig. 6

SMN deficiency promotes TRAF6-induced ubiquitination degradation of YBX1. a Relative mRNA levels of Sox9, Runx2, Col10a1, and Sp7 in ATDC5 cells transfected with siCtrl or siYbx1 (n = 6 per group). Gapdh was used as the loading control and results were relative to the control group. P-value was derived from two-tailed unpaired Student’s t test. b Semi-quantitative real-time PCR analysis of Idua, P2rx7, Vegfa, and Fgfr3 in ATDC5 cells transfected with siCtrl or siYbx1. c Western blotting analyses of the effect of siSmn1 on YBX1 stability in ATDC5 cells incubated with CHX or MG132 at indicated time points. GAPDH was used as the loading control. d Venn diagrams of overlapping proteins between SMN binding proteins (data from mass spectrometric analysis), YBX1 (data from BioGRID database), and protein ubiquitination (GO: 0016567). e Co-IP analyses of YBX1 interactions with TRAF6, SMN, and ubiquitin in ATDC5 cells transfected with siCtrl, siSmn1 or oeSmn1. GAPDH was used as the loading control. f Co-IP analyses of TRAF6 interactions with YBX1 and SMN in ATDC5 cells transfected with siCtrl, siSmn1 or oeSmn1. GAPDH was used as the loading control. g Western blotting analyses of the effect of C25-140 on YBX1 stability in ATDC5 cells at the indicated time points. GAPDH was used as the loading control. Data are presented as the mean ± SD. *P < 0.05, **P < 0.01, ***P < 0.001