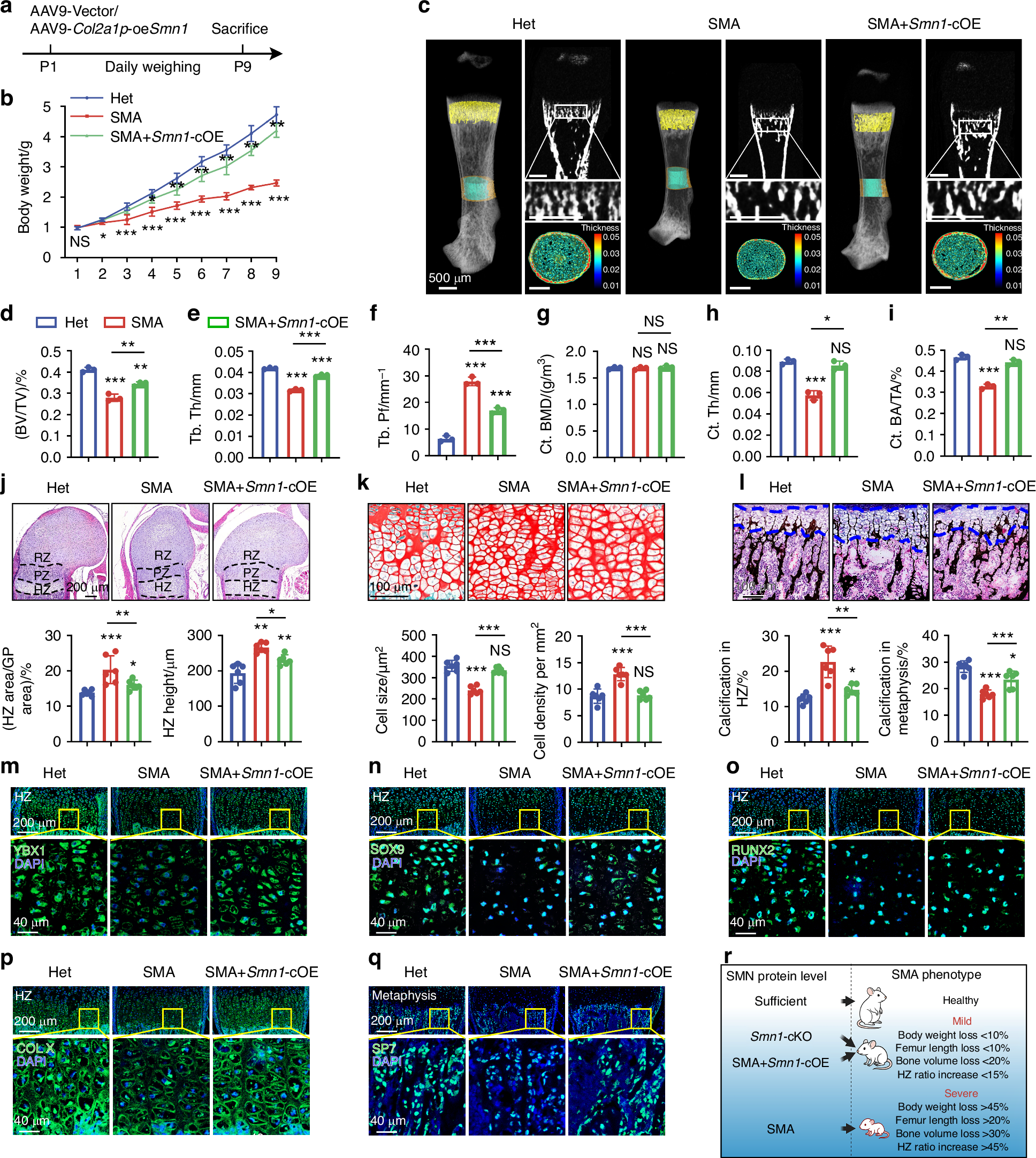
Fig. 8

Chondrocyte-specific SMN restoration partially reverses endochondral ossification defects in SMA mice. a Experimental design involves the retro-orbital injection of AAV9-Vector/ AAV9-Col10a1p-oeSmn1 (2 ×1011 vg/g) into WT mice at P1, with daily weight monitoring until P9. b Weight measurements of Het, SMA and Smn1-cOE mice from P1 to P9 (n = 6 per group). P-value was derived from two-tailed unpaired Student’s t test. c Representative micro-CT images of femurs from Het, SMA and Smn1-cOE mice at P9. The pseudocolor represents the thickness of bone trabecula. d–i Quantitative analysis of trabecular bone microarchitecture (BV/TV, Tb.Th, and Tb.Pf) and cortical bone microarchitecture (Ct.BMD, Ct.Th, and Ct.BA/TA) in femurs from Het, SMA and Smn1-cOE mice at P9 (n = 3 per group). P-value was derived from Wilcoxon rank-sum test. j HE staining of growth plates from Het, SMA and Smn1-cOE mice at P9. Histograms show ratio of HZ area and HZ height in growth plates (n = 6 per group). P-value was derived from two-tailed unpaired Student’s t test. k SF staining of hypertrophic chondrocytes from Het, SMA and Smn1-cOE mice at P9. Histograms show cell size and cell density of hypertrophic chondrocytes in HZ (n = 6 per group). P-value was derived from two-tailed unpaired Student’s t test. l VK staining of growth plates and metaphysis from Het, SMA and Smn1-cOE mice at P9. Histograms show ratio of calcification in HZ and metaphysis (n = 6 per group). P-value was derived from two-tailed unpaired Student’s t test. Immunofluorescence staining of YBX1 (m), SOX9 (n), RUNX2 (o), COL X (p), and SP7 (q) in hypertrophic zone or metaphysis from Het, SMA and Smn1-cOE mice at P9. The regions outlined with yellow boxes in the upper panels are shown at higher magnification in the corresponding lower panels. Full-length views of the growth plates and their associated MFI data are provided in Fig. S14a–e. r Schematic illustration showing the relationship between SMN protein level and SMA phenotypic outcomes. Data are presented as the mean ± SD. *P < 0.05, **P < 0.01, ***P < 0.001