Fig. 3
From: APEX1, a transcriptional hub for endochondral ossification and fracture repair

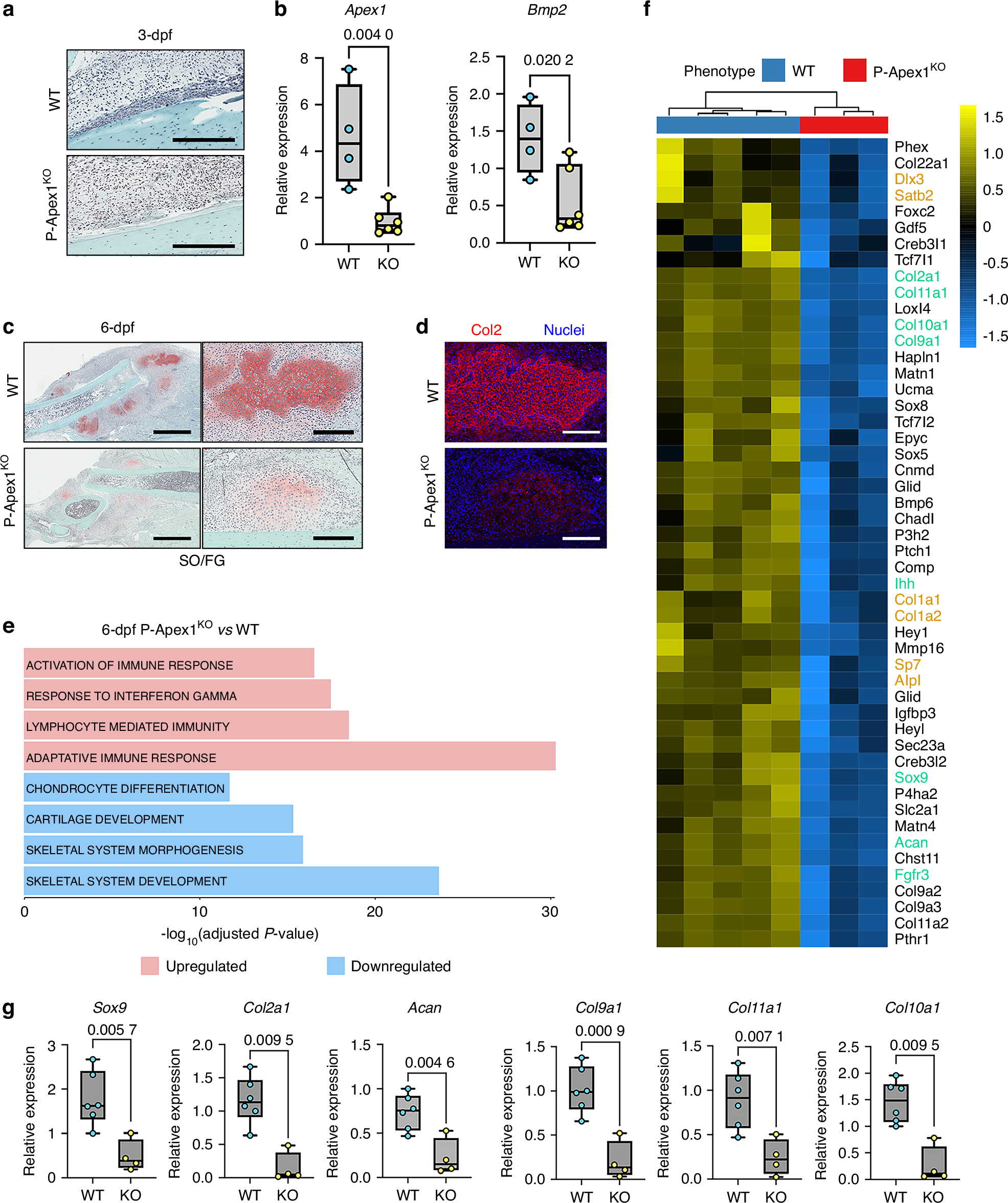
Apex1 silencing impairs fracture healing initiation. a Histological analysis of the fracture callus stained with Safranin O/Fast Green at 3-days post-fracture (dpf). Scale bar 300 μm. b Expression levels for Apex1 and Bmp2 in 3-dpf fracture callus (WT, n = 4; P-Apex1KO, n = 6). P values were determined by unpaired Student’s t-test. c Histological analysis of the fracture callus stained with Safranin O/Fast Green at 6-dpf. Scale bar, left panels 1.5 mm; right panels, 300 μm. d Immunohistological detection of the content of type II collagen (COL2) in the 6-dpf fracture callus. e Representation of the top upregulated (red columns) and downregulated (blue columns) GO Biological processes from a gene set enrichment analysis. f Heatmap showing the scaled expression of genes related to endochondral ossification and chondrogenesis that are significantly downregulated in P-Apex1KO fracture callus at 6-dpf (WT, n = 5; P-Apex1KO, n = 3). Highlight in orange, essential osteogenic markers; highlight in green, key chondrogenic markers. g qPCR analysis for chondrogenic markers validating the DEGs at 6-dpf. Results are expressed as median and interquartile range; whiskers represent maximum and minimum values. WT, n = 6; P-Apex1KO, n = 4. P values were determined by unpaired Student’s t-test (Sox9, Acan, Col9a1, Col11a1) or Mann-Whitney test (Col2a1, Col10a1)