Fig. 5
From: APEX1, a transcriptional hub for endochondral ossification and fracture repair

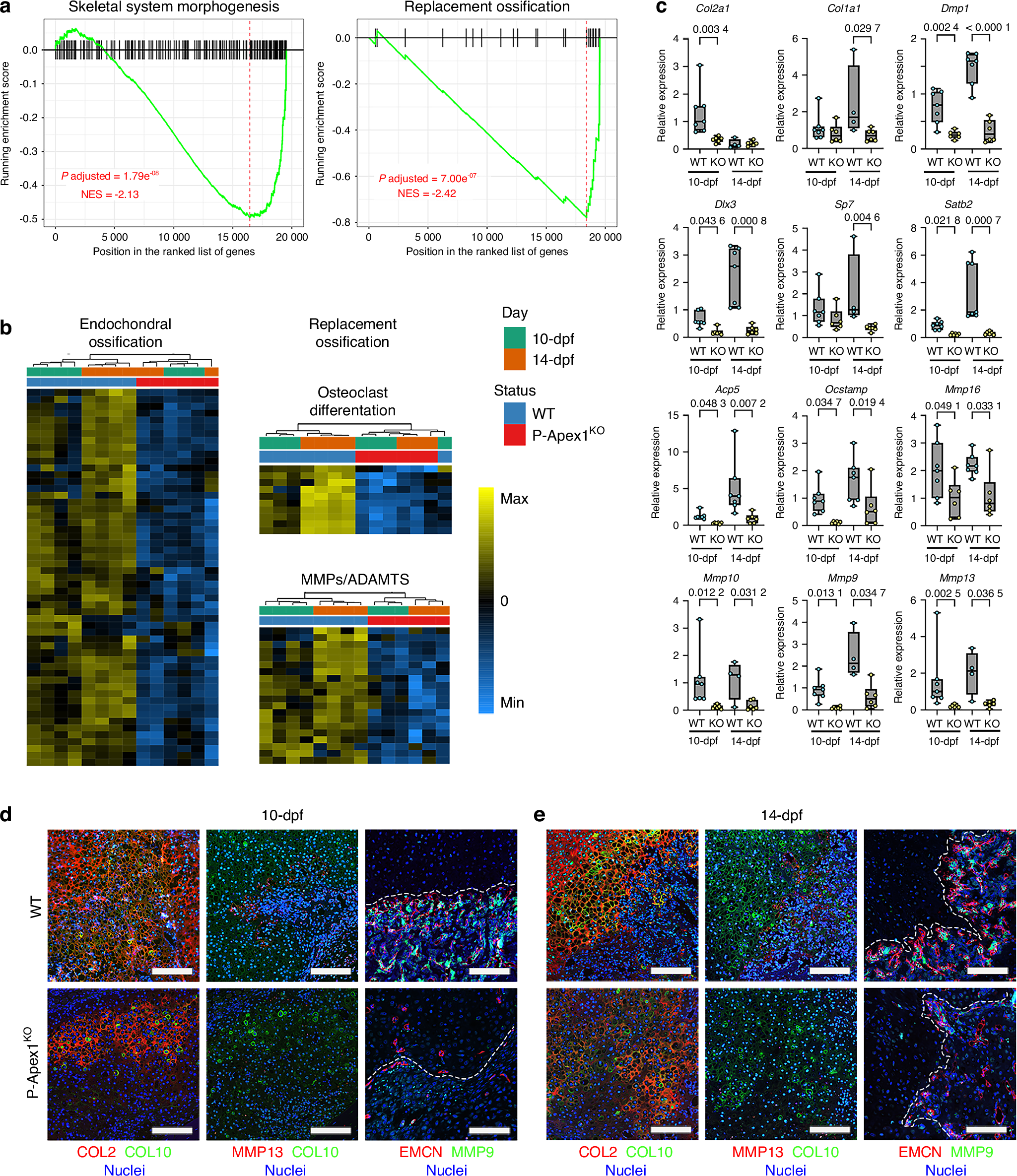
Apex1 silencing in limb bud mesenchyme impairs terminal chondrocyte differentiation. a Gene set enrichment analysis (GSEA) plots showing the impact of Apex1 silencing on key processes for endochondral ossification progression at 14-dpf. b Heatmaps representing the scaled expression of genes implicated in different aspects of endochondral ossification downregulated at 10- and 14-dpf due to Apex1 silencing. c Quantitative RT-PCR analysis validating the bulk RNA-seq data, all results are expressed as median and interquartile range; whiskers represent maximum and minimum values. 10-dpf (WT, n = 7; P-Apex1KO, n = 6), 14-dpf (WT, n = 4-7; P-Apex1KO, n = 6). P values were determined by one way ANOVA (Col2a1, P = 0.001 1; Dmp1, P < 0.000 1; Ocstamp, P = 0.001 8; Mmp16, P = 0.016 6) or Kruskal Wallis test (Col1a1, P = 0.069 4; Dlx3, P = 0.000 1; Sp7, P = 0.006 2; Satb2, P < 0.000 1; Acp5, P = 0.000 3; Mmp9, P = 0.000 9; Mmp10, P = 0.003 4; Mmp13, P = 0.00 1) followed by Sidàk’s or Dunn’s multiple comparisons tests. d Immunohistological detection of markers of cartilage maturation and endochondral ossification progression for WT and P-Apex1KO at 10-dpf (f) and 14-dpf (e). Dotted white lines label the chondro-osseous junction of the fracture callus. Scale bar, 100 μm