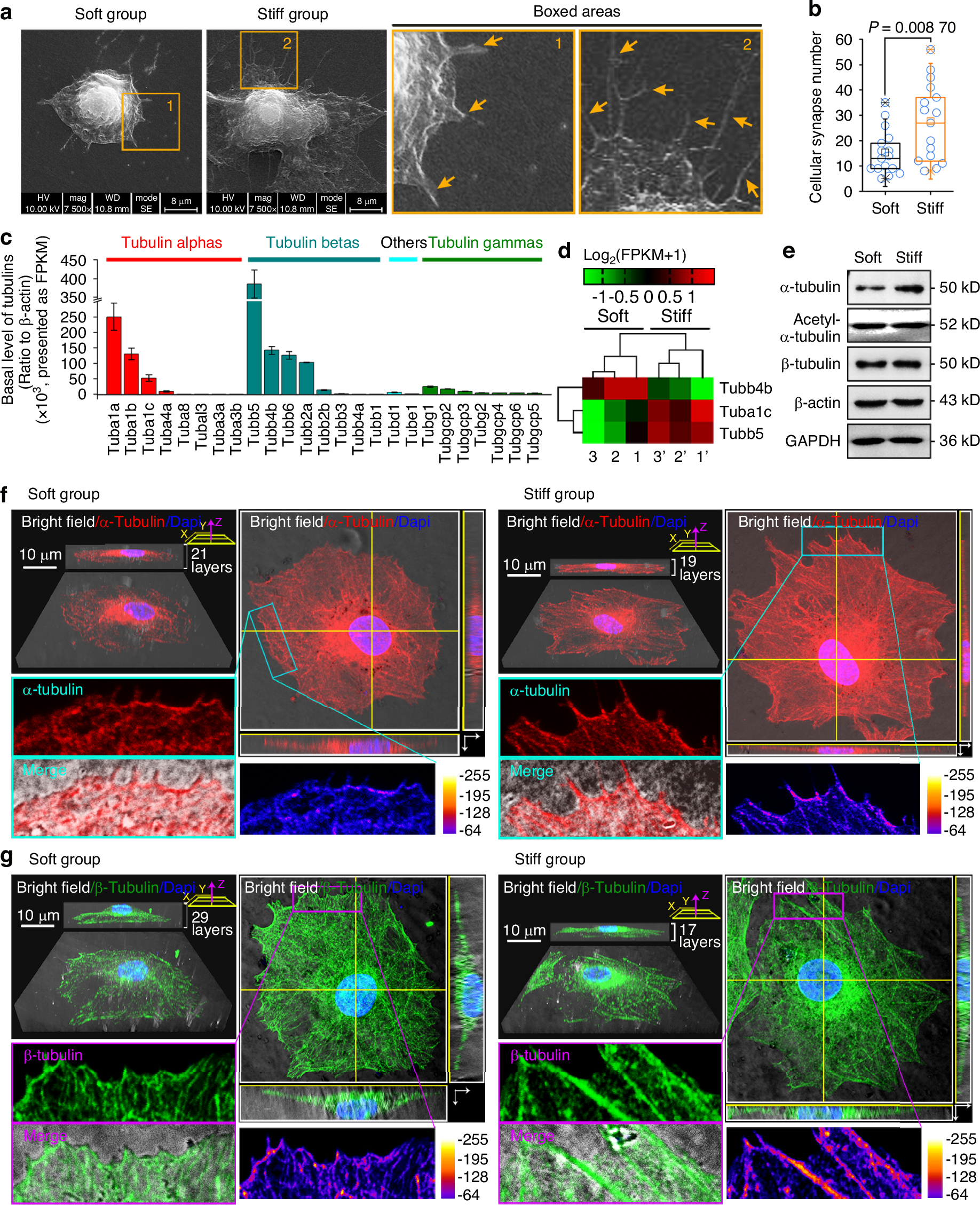
Fig. 1

Distribution of tubulin in chondrocytes in response to substrates with different stiffnesses. a Representative SEM images showing different cell shapes and cellular synaptic changes in chondrocytes in response to soft and stiff substrates (n = 5). Yellow arrows indicate the extension of the cellular synapses. b Box and whisker plots indicate cellular synaptic changes in chondrocytes in response to soft/stiff substrates. The results are based on 16 cells from five independent experiments. c Histogram based on RNA sequencing showing the basal expression of all tubulin subtypes in chondrocytes. The data are based on FPKM generated by RNA-seq. FPKM, fragments per kilobase of exon model per million mapped fragments. d Pheatmap showing the altered subtypes of tubulins in chondrocytes in response to soft/stiff substrates based on RNA-seq. Three pairs of cell samples, i.e., Sample 1 and 1’, Sample 2 and 2’, and Sample 3 and 3’, were obtained from three independent cell isolations (n = 3). e Western blotting showing the protein-level changes of α-/β-tubulin in chondrocytes in response to soft/stiff substrates. GAPDH and β-actin were used as internal controls (n = 3). f Representative CLSM images showing the distribution of α-tubulin in chondrocytes in response to soft/stiff substrates. The heatmap (blue-yellow) shows the distribution of α-tubulin in chondrocytes, and gray images show the microtubules at the cell membrane boundary. Cyan arrows indicate microtubule bundles. g Representative CLSM images showing the distribution of β-tubulin in chondrocytes in response to soft/stiff substrates. The heatmap (blue-yellow) shows the distribution of β-tubulin in chondrocytes, and gray images show the microtubules at the cell membrane boundary. Purple arrows indicate microtubule bundles