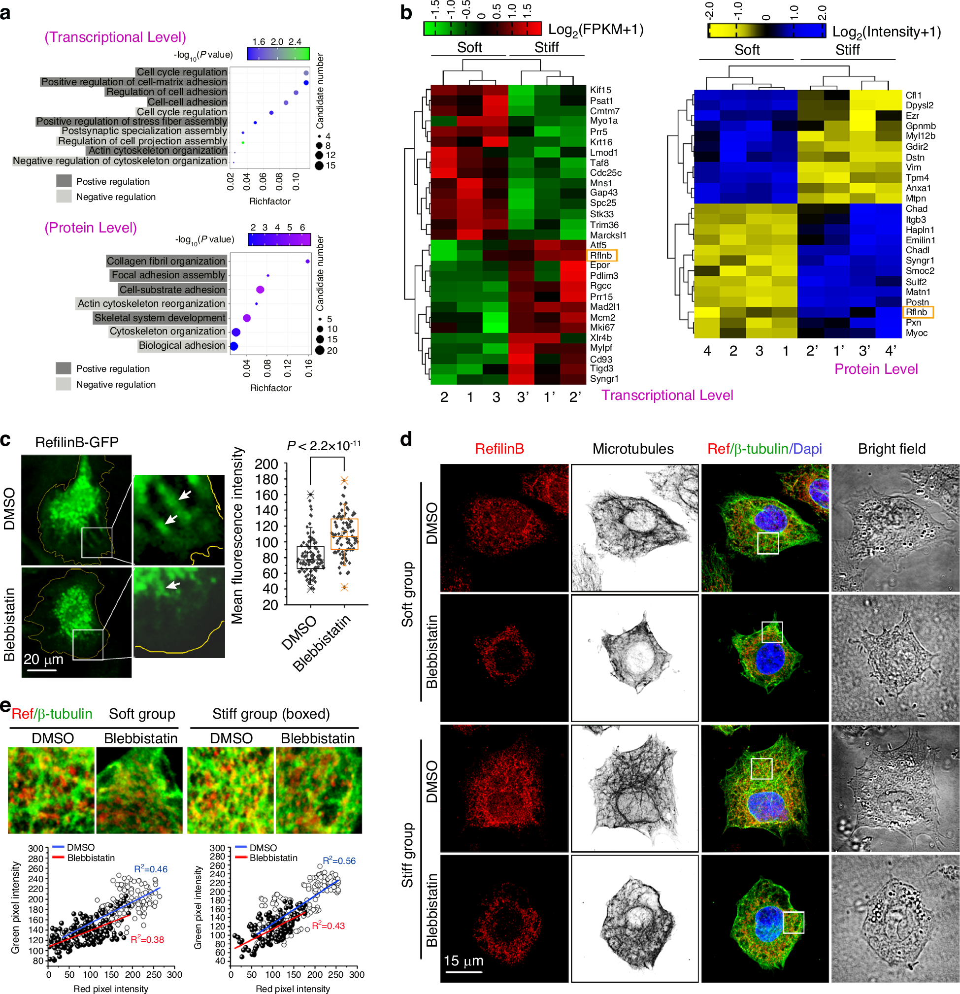
Fig. 4

Refilin B correlates with the microtubule changes in chondrocytes in response to substrates with different stiffnesses. a GO analysis showing biological process (BP) changes related to chondrocyte microtubules in response to soft/stiff substrates by bulk RNA-seq (transcriptional level, upper) and protein mass spectrometry (protein level, lower). b Pheatmap showing changes in gene and protein candidates related to microtubules in response to soft/stiff substrates. The left panel shows gene candidates based on bulk RNA-seq, and the right panel shows protein candidates based on MS. c Overexpression of refilin B-GFP in chondrocytes cultured on Petri dishes treated with blebbistatin. Left, representative images of chondrocytes overexpressing refilin B-GFP Right, box, and whisker plots showing the mean fluorescence intensity of refilin B in chondrocytes with or without blebbistatin treatment. The data were calculated using 90 cells (per group) from five independent experiments. White arrows indicate the different distributions of refilin B with or without blebbistatin at the boundary of the cell membrane. d Representative CLSM images showing the cytoplasmic distribution of refilin B and microtubules in chondrocytes cultured on soft/stiff substrates with or without blebbistatin treatment. e Correlation analysis of the distribution of refilin B and microtubules in the peripheral cytoplasm of chondrocytes cultured on soft/stiff substrates with or without blebbistatin treatment. Blue linear fitting demonstrates the correlation between refilin B (red pixel intensity) and β-tubulin (green pixel intensity) at the boundary of the cell membrane on the soft (left) and stiff (right) substrates, and red linear fitting demonstrates the correlation between refilin B (red pixel intensity) and β-tubulin (green pixel intensity) at the boundary of the cell membrane on the soft (left) and stiff (right) substrates after blebbistatin treatment