Fig. 1
From: Estradiol regulates osteoclast sialylation via ST3Gal1 in postmenopausal osteoporosis

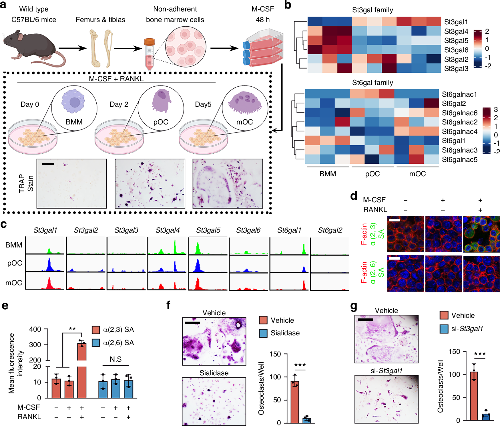
RANKL induces St3gal1 expression is required for osteoclast formation. a Schematic of the differentiation process of bone marrow macrophages (BMMs) from wild-type C57BL/6 mice into pre-osteoclasts (pOC) and mature osteoclasts (mOC) under M-CSF and RANKL stimulation over a 5-day period. TRAP staining shows osteoclast formation at different stages. Scale bar = 100 μm. b Heatmap showing the expression levels of the mouse sialyltransferase (ST) gene family during osteoclast differentiation from BMMs to pOCs and mOCs. c ATAC-seq data illustrating chromatin accessibility changes at the loci of ST3Gal1 and ST6Gal family members during osteoclast differentiation. d Immunofluorescence staining of α2,3 and α2,6 sialylation on BMMs after treatment with M-CSF and/or RANKL. Scale bar = 20 μm. e Quantification of mean fluorescence intensity of α2,3 and α2,6 sialic acids on BMMs treated with M-CSF and RANKL (n = 3). f TRAP staining of osteoclast cultures treated with vehicle or sialidase. Scale bar = 100 μm. Quantification of the number of multinucleated osteoclasts per well in vehicle- and sialidase-treated cells (n = 3). g TRAP staining of osteoclasts treated with vehicle or siRNA targeting ST3Gal1 (si-ST3Gal1). Scale bar = 100 μm. Quantification of the number of multinucleated osteoclasts per well in vehicle- and si-ST3Gal1-treated cells (n = 3). Data are presented as mean ± SD; statistical significance was determined by one-way ANOVA, with *P < 0.05, **P < 0.01, ***P < 0.001