Fig. 3
From: Estradiol regulates osteoclast sialylation via ST3Gal1 in postmenopausal osteoporosis

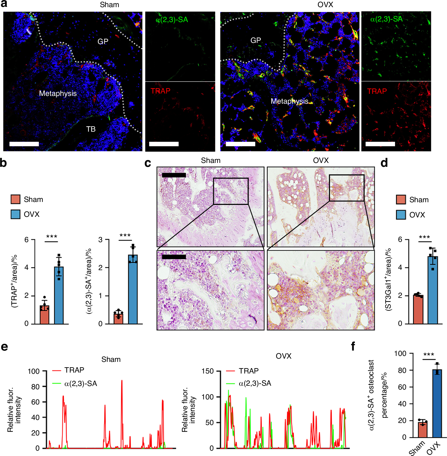
Bone sialylation level and ST3Gal1 expression are increased in ovariectomized mouse. a Representative immunofluorescent images of femur sections from sham and OVX mice showing α2,3-sialylation (green) and TRAP+ osteoclasts (red). The growth plate (GP), metaphysis, and trabecular bone (TB) regions are indicated. Scale bars = 100 μm. b Quantification of TRAP+ area and α2,3-sialic acid (SA)+ area as a percentage of the total bone area in sham and OVX mice (n = 5). c Representative immunohistochemical (IHC) images of ST3Gal1 expression in femur sections from sham and OVX mice. Insets show magnified views of the indicated regions. Scale bars = 200 μm (top panels), 100 μm (bottom panels). d Quantification of ST3Gal1+ area as a percentage of the total bone area in femur sections from sham and OVX mice (n = 5). e Line plot of relative fluorescence intensity profiles of TRAP and α(2,3)-SA signals along selected regions in (a), demonstrating colocalization. f Quantification of α(2,3)-SA⁺ osteoclasts (TRAP⁺) as a percentage of total osteoclasts in sham and OVX mice (n = 3). Data are presented as mean ± SD; statistical significance was determined by one-way ANOVA, with *P < 0.05, **P < 0.01, ***P < 0.001