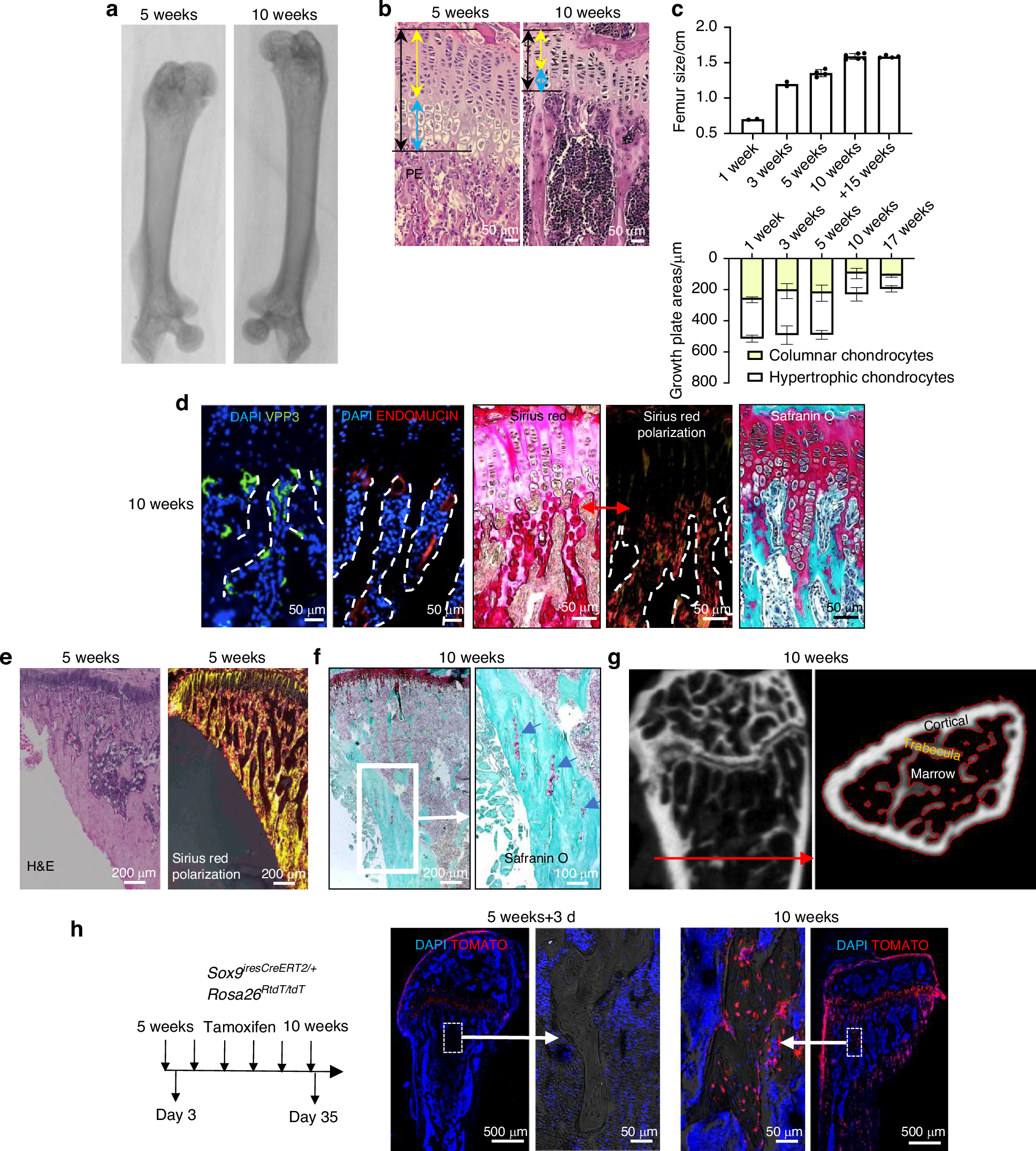
Fig. 1

Postnatal endochondral bone development is related to growth plate cartilage cells. a–g Comparative images of 5- and 10-week-old mice, (5w, 5 weeks; 10w, 10 weeks) (n = 40). A) X-ray images of dissected femur bones. b Histology sections H&E Staining, (CC Columnar cartilage, yellow arrow, HC Hypertrophic cartilage, blue arrow). c Quantitative studies of bone size and size of the different growth plate areas during postnatal development (n = 2–5). d Histology characterization of growth plate area of 10-week-old mouse bone samples (Each specific staining is mentioned in each image. Safranin-O refers to Safranin-O/Fast Green staining. Dotted lines delimit trabecular bone and bone marrow). e Histology showing trabecular and cortical bone interconnected in 5-week-old mouse bone samples (Each specific staining is mentioned in each image), f Histology of 10-week-old mouse bone samples showing remains of cartilage matrix proteoglycan staining (Red at Safranin-O staining) at cortical bone. g micro-CT reconstruction of bone head area and a transversal section at red line, showing the interconnected nature of trabecular and cortical bone tissues. h Lineage tracing of SOX9+ cells. Schematic of tamoxifen treatment for the induction of tomato expression and representative images of histology immunostaining (n = 18)