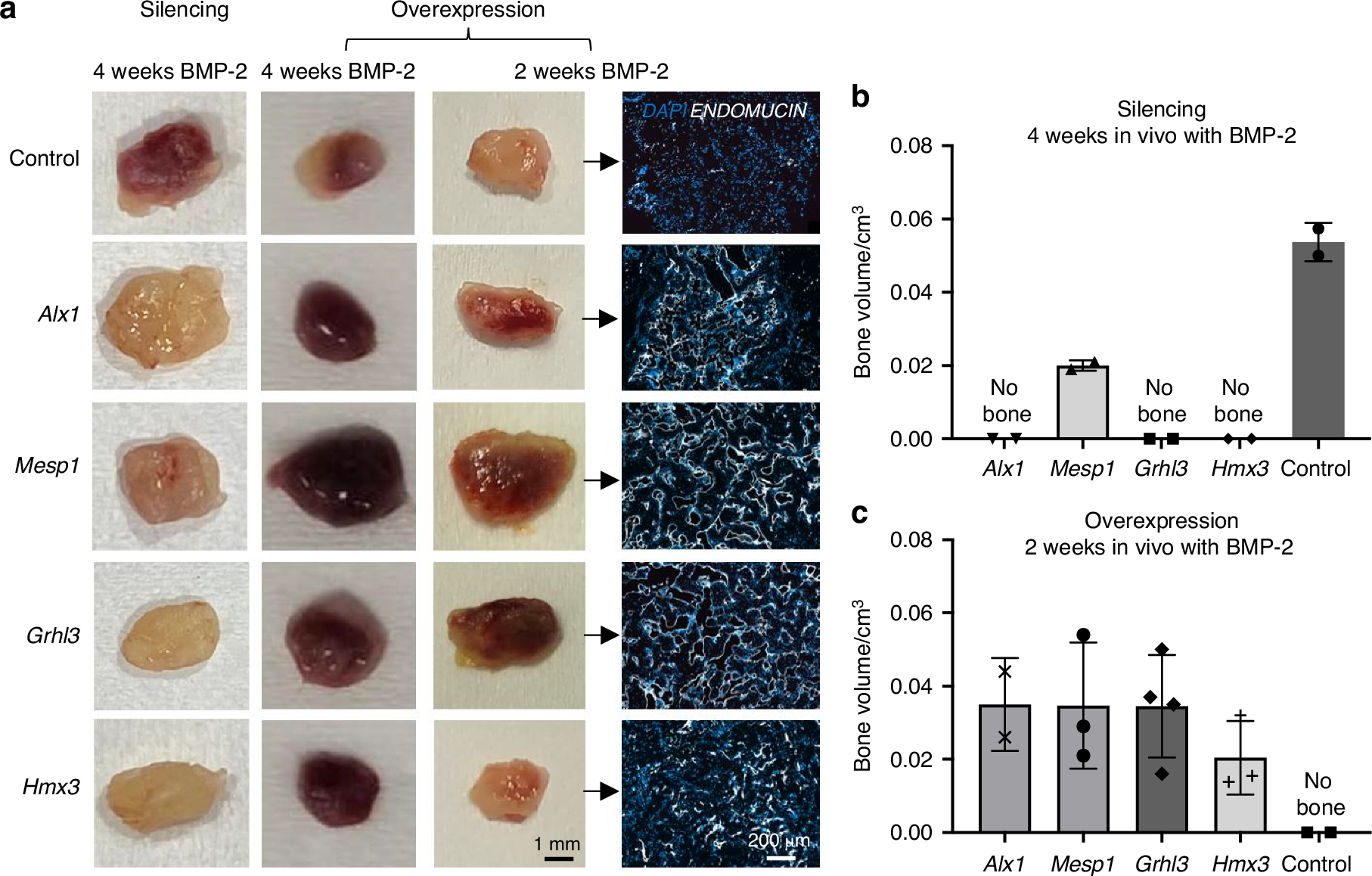
Fig. 6

Gene silencing or overexpression of selected genes modify bone formation. a Macroscopic appearance of scaffolds at harvesting. Immunostaining of Endomucin and DAPI at samples implanted 2 weeks with BMP-2 (n = 2–5). b, c Ossicle volume measured by Computed tomography. b Ossicle volume in samples carrying gene silenced cells and BMP-2, and implanted for 4 weeks. c Ossicle volume in samples carrying specific gene overexpressing cells and BMP-2, and implanted for 2 weeks