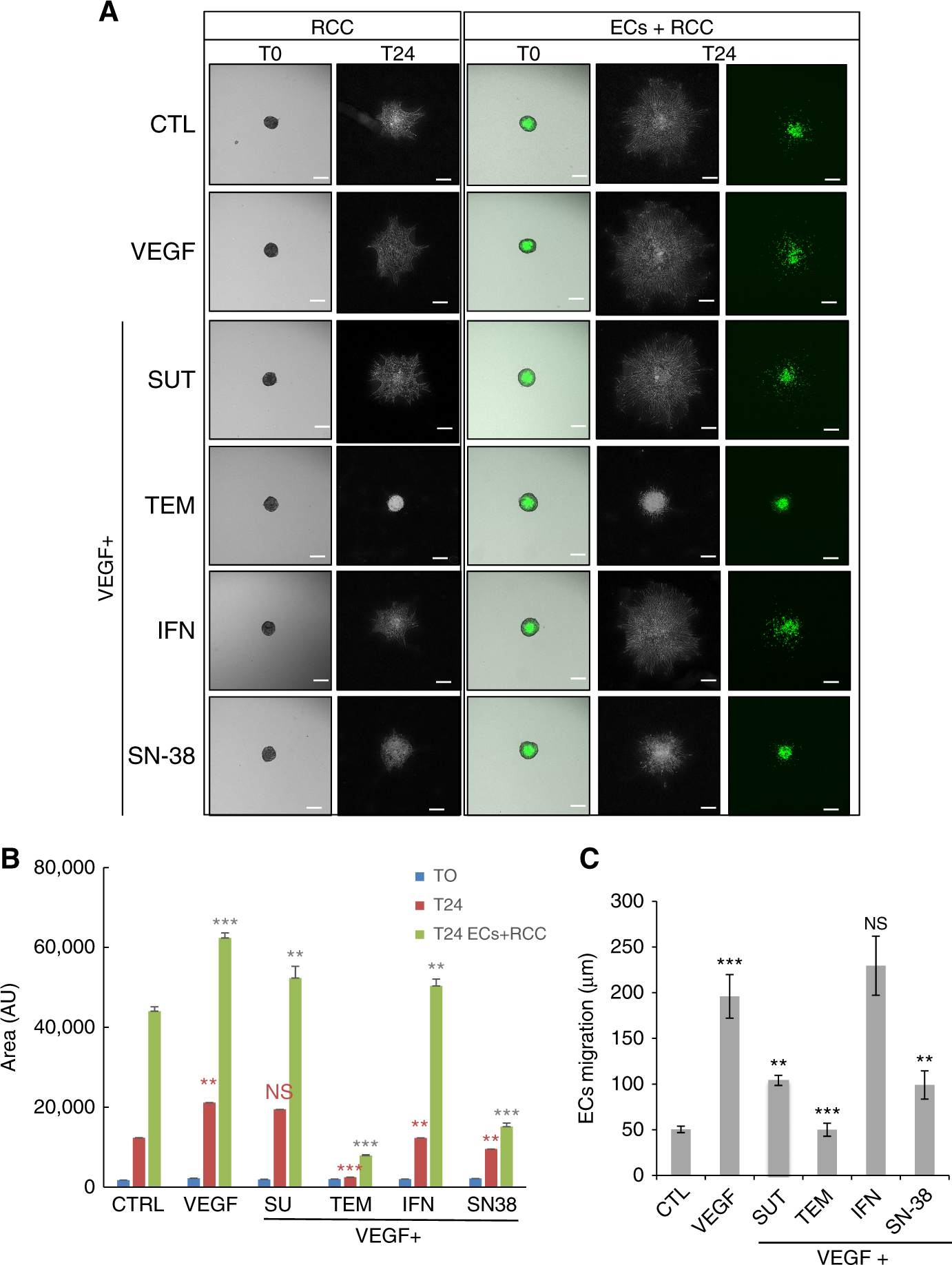
Fig. 2

SUT impairs cell invasion and migration in heterotypic spheroids. a Representative images of spheroids formed from 786-O (RCC) cells alone at the time of their incorporation into collagen gel (T0) and 24 h later (T24), or RCC + ECs at time 0 and 24 h later. b Area of the spheroids was quantified using Image J software (National Institutes of Health). c Quantification of ECs migration from spheroids co-cultured with RCC using the measurement of the Euclidean distance of each EC (n = 500) from the centre of the spheroid after 24 h of culture. Results are representative of three independent experiments. Values are the mean ± SD of the migration distance in μm. Statistical significance is indicated by the number of asterisks (*)