Fig. 1
From: Phenotype-independent DNA methylation changes in prostate cancer

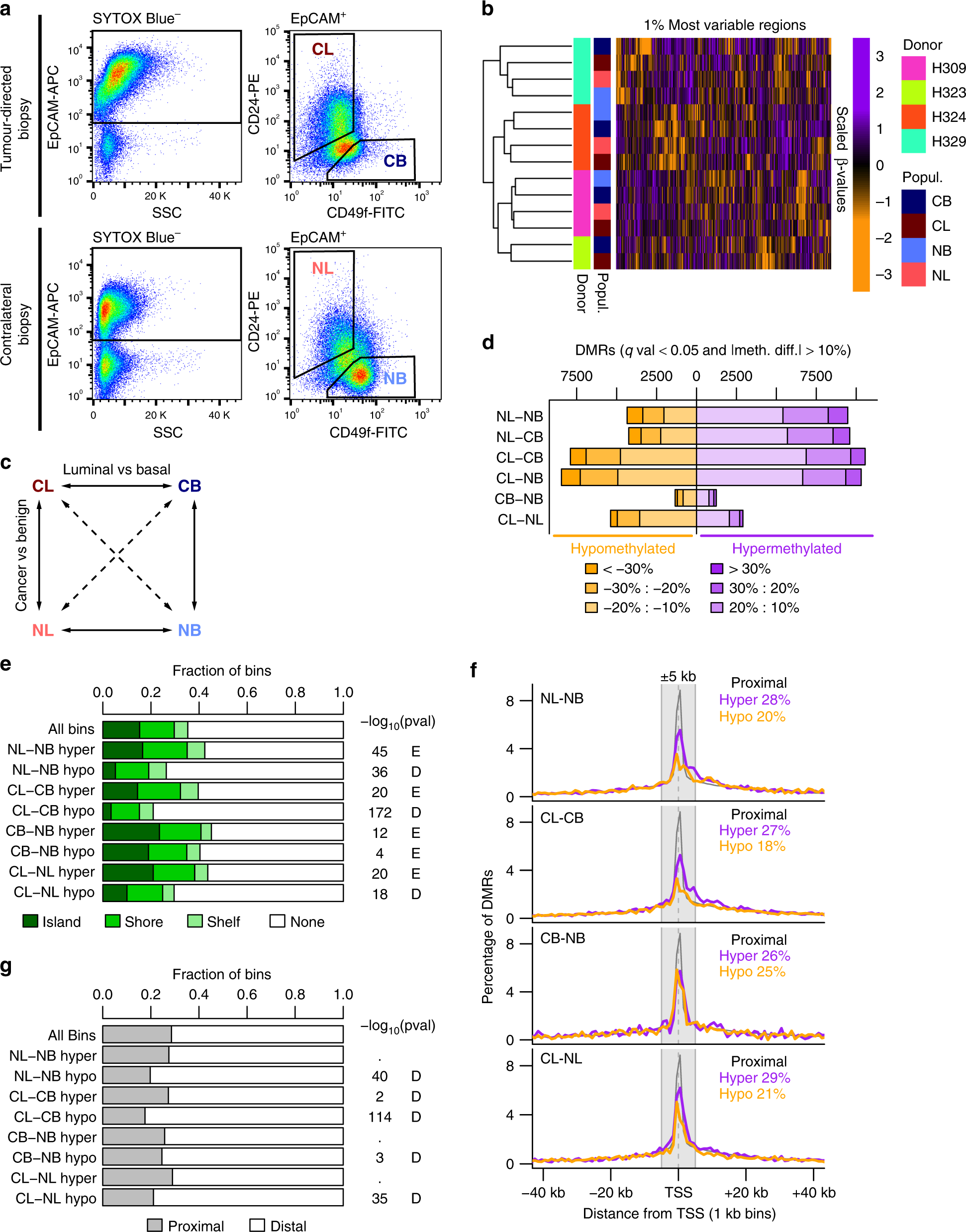
Identification of DMRs between prostate cancer cell populations. a Representative FACS profiles of a cell suspension prepared from core needle biopsies of a radical prostatectomy sample. b Heatmap showing scaled methylation values of the top 1% most variable regions (100 bp bins) in the samples analysed. Hierarchical clustering is based on Euclidean distance of the unscaled values and complete linkage. c Diagram showing all pairwise comparisons carried out. d Number of DMRs found in each comparison. e Overlap of DMRs with CpG islands, shores (2 kb flanking islands) or shelves (2 kb flanking shores). P-values from hypergeometric test against all regions. E = enriched, D = depleted. f Distribution of distances of DMRs to the closest TSS. Grey box indicates ±5 kb from a TSS. Purple lines: hypermethylated DMRs, orange lines: hypomethylated DMRs, grey line: all regions. g Proportion of DMRs proximal or distal to TSSs. P-values from hypergeometric test against all regions. E = enriched, D = depleted