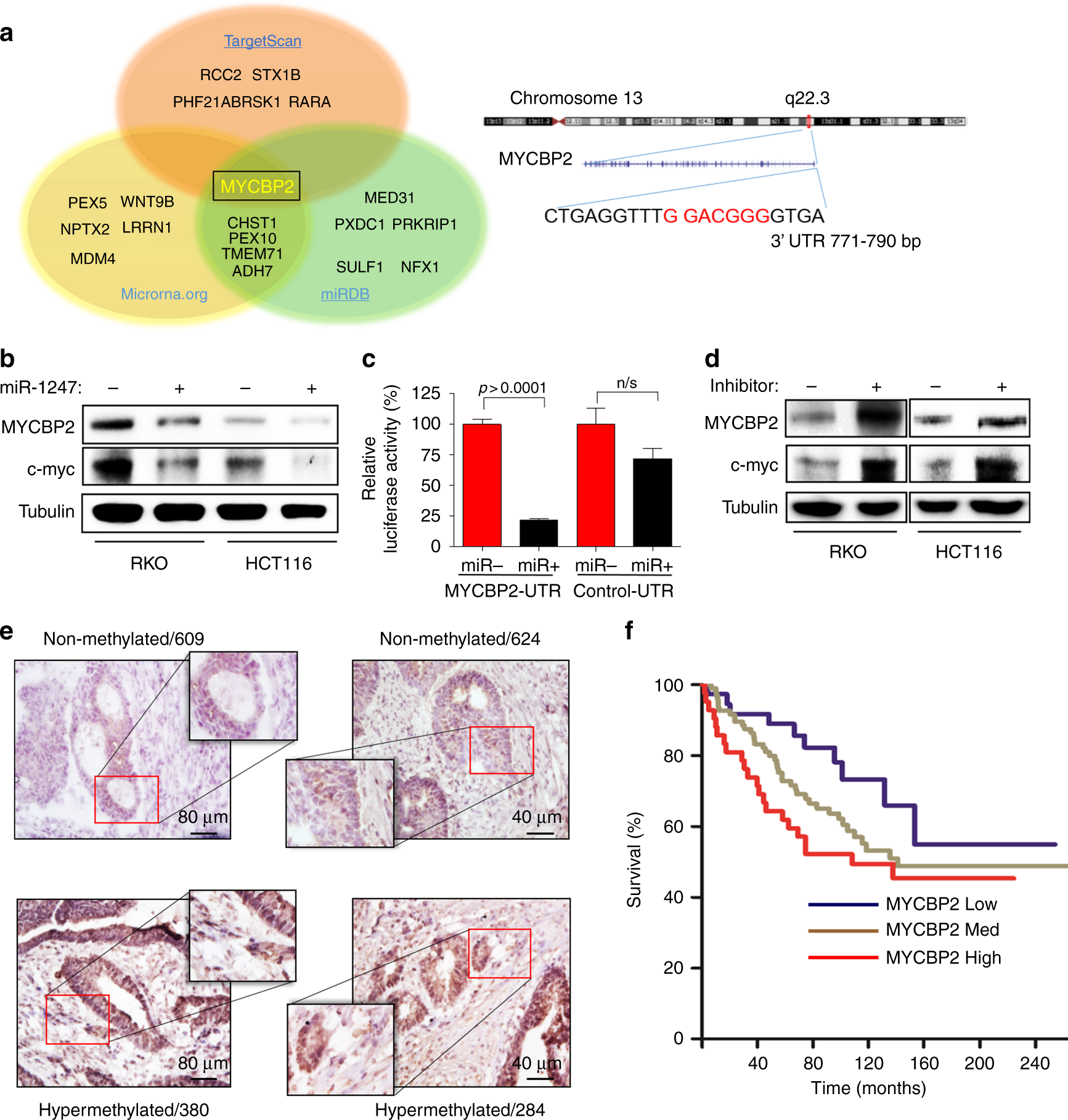
Fig. 6

MYCBP2 is the direct target of miR-1247 in colon cancer. a Representation of predicted miR-1247 targets proposed by three predictive software programs TargetScan, microRNA.org, and miRDB. Overlap of the three different programs suggests myc binding protein 2 (MYCBP2) as a potential target. MYCBP2 binding location on chromosome 13. b Western blot of MYCBP2 and c-myc protein levels in hypermethylated cell lines overexpressing miR-1247 or scrambled RNA. miR-1247 overexpression reduced MYCBP2 and c-myc protein level 48 h after transfection. c Luciferase assays demonstrating miR-1247 targeting 3′UTR region of MYCBP2. d Western blot of MYCBP2 and c-myc protein levels in hypermethylated cell lines transfected with miR-1247 inhibitor or scrambled miRNA. e Representative immunohistochemistry of MYCBP2 staining in 2 hypermethylated colon cancers and 2 normal-methylated colon cancers. f Survival curve of the colon cancer patients with different MYCBP2 mRNA levels. Raw data were obtained from www.oncomine.com. Compared to the median MYCBP2 mRNA level of 177 patients, patients were classified as MYCBP2 low (MYCBP2 < −0.2, n = 38), MYCBP2 medium (−0.2 < MYCBP2 < 0.2, n = 97), or MYCBP2 high (MYCBP2 > 0.2, n = 42)