Fig. 3

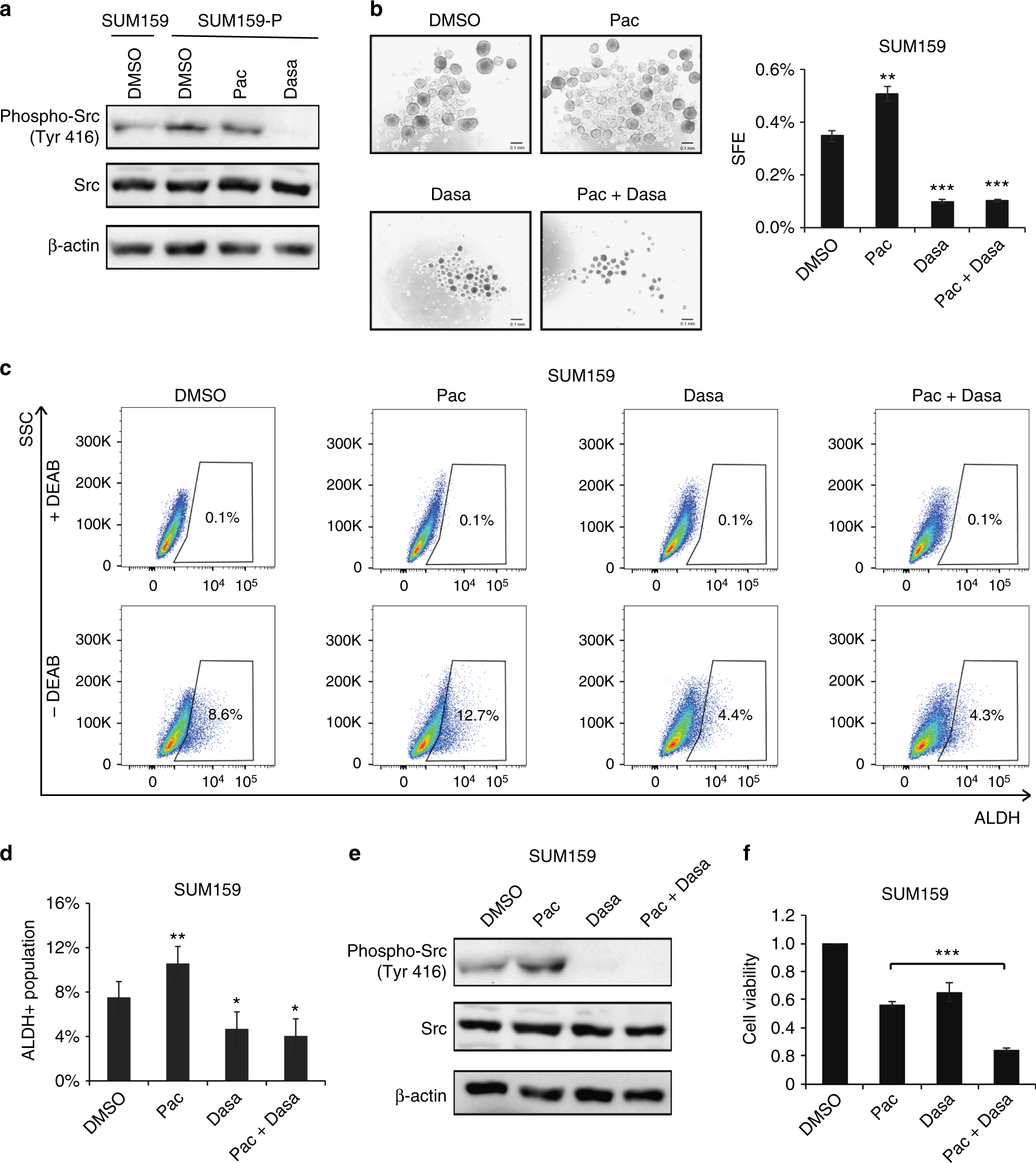
Dasatinib suppresses BCSC through down-regulation of paclitaxel-induced Src kinase activation. a SUM159 cells treated with DMSO and SUM159-P cells treated with DMSO, paclitaxel (10 nM), dasatinib (1 uM) were subjected with western blot analysis using anti-phospho-Src (Tyr 416), anti-Src and anti-β-actin antibodies. b Tumourspheres were derived from SUM159 cells treated with paclitaxel, dasatinib or in combination. The number of tumourspheres and SFE were determined. c, d ALDEFluor assay was conducted in SUM159 cells treated with paclitaxel, dasatinib or in combination for 4 days. The percentage of ALDH+ cells was indicated and graphed. e, f SUM159 cells were treated with paclitaxel, dasatinib or in combination for 2 days. Total cell lysates were analysed for phospho-Src (Tyr 416), Src and β-actin by western blot (e). Cell growth inhibition was measured by PrestoBlue assay (f)