Fig. 3

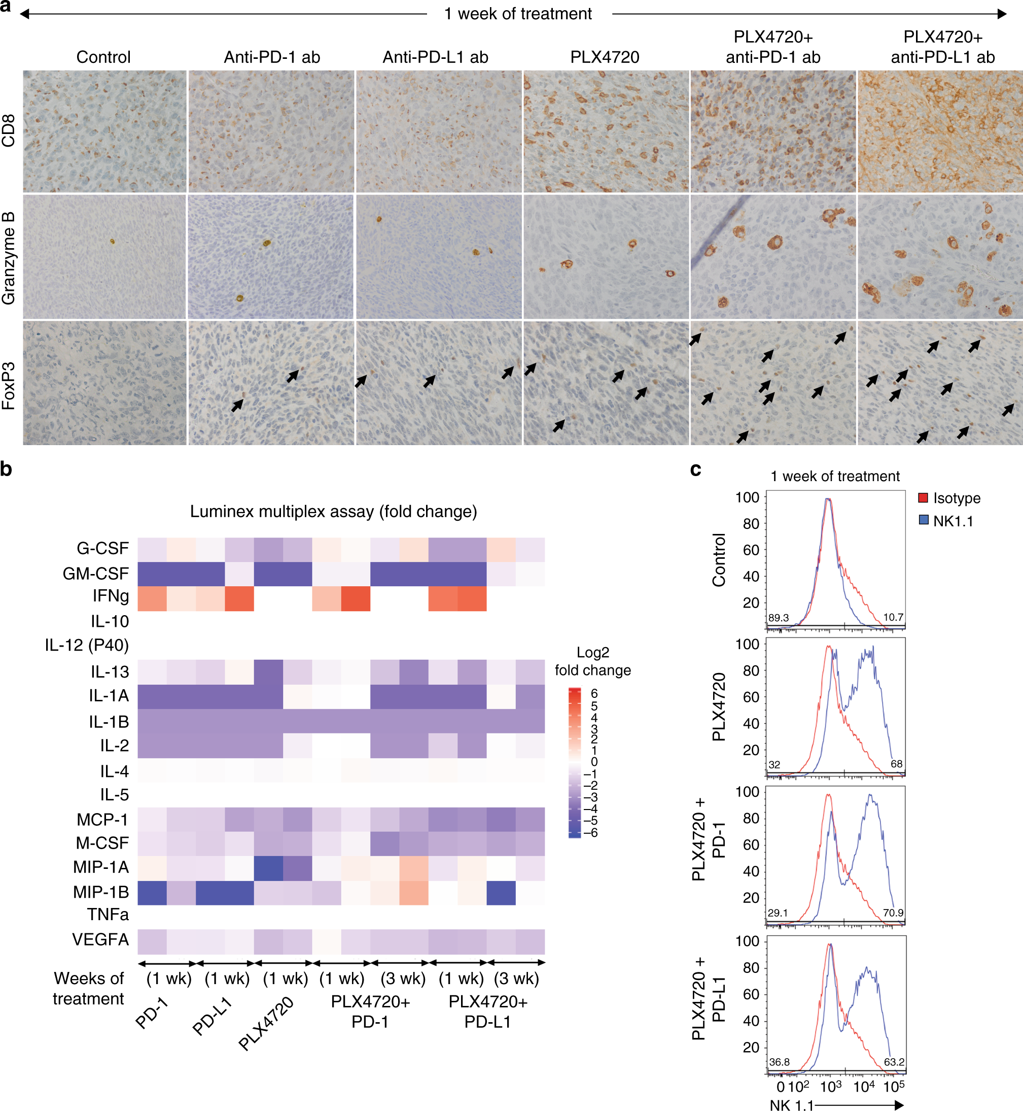
a One week of combination therapy led to a dramatic increase in CD8+ cytotoxic T cells, granzyme B staining, and FoxP3+ T cells. b Milliplex cytokine analysis showed complex changes after treatment for 1 and 3 weeks; IFNγ increased during maximal response and decreased during tumour regrowth compared to control. c All mice treated with PLX4720 singly or in combination had a dramatic increase NK cells (representative samples shown using NK1.1 antibody). N = 4 mice per group, repeated twice