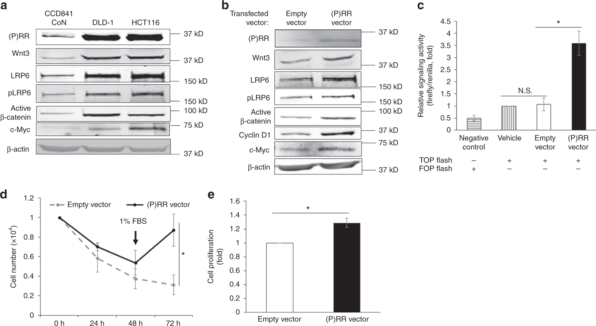
Fig. 6

Induction of (P)RR overexpression enhances the Wnt/β-catenin signalling and proliferation of normal colon epithelial cells. a Representative western blotting images showing expression levels of components of the Wnt/β-catenin pathway in CCD841 CoN cells, a normal colon epithelial cell line, as well as DLD-1 and HCT116 cells. b Representative western blotting images showing expression levels of components of the Wnt/β-catenin pathway in CCD841 CoN cells, transfected with either plasmid vector containing (P)RR encoding gene ATP6ap2 ((P)RR vector) or empty vector. c Wnt/β-catenin signalling activity of CCD841 CoN cells transfected with β-catenin-responsive TOP flash reporter as well as (P)RR vector or empty vector (n = 4). Data are expressed as relative ratios to vehicle (only transfected with the TOP flash reporter) group. Cells transfected with the FOP flash reporter, of which the TCF/LEF binding sites were mutated, served as negative control. d Cell number counting of CCD841 CoN cells during 72 h after vector transfection (n = 3). e Proliferative activity of CCD841 CoN cells measured by WST-1 assay at 72 h after vector transfection. Numerical data are presented as mean ± SEM. N.S.: not significant, *P < 0.05