Fig. 6
From: Metabolic reprogramming and Notch activity distinguish between non-small cell lung cancer subtypes

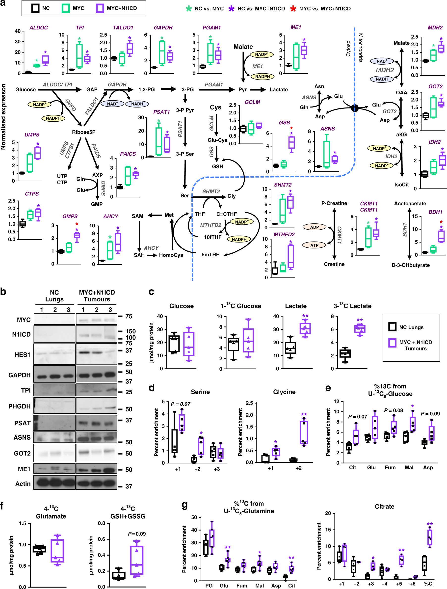
The relationship between Notch and the activity of metabolic pathways is preserved in N1ICD+MYC induced murine lung tumours. a Relative expression of metabolic genes measured by qPCR in MYC+N1ICD (purple bars, n = 6), MYC tumours (green bars, n = 4) and the NC lung of mice kept off doxycycline (black bars, n = 6) are shown as box and whisker plots, Whiskers represent inner fences according to Tukey. b Protein expression of several enzymes from the SCC metabolic gene signature in MYC+N1ICD tumours (n = 3) and NC lung (n = 3). The Welch’s t-test; *P < 0.05 and **P < 0.01. c Percent enrichment of serum glucose in MYC+N1ICD (n = 5) tumour-bearing or control mice (n = 5) given a bolus injection of [U-13C]-glucose measured by GC-MS. The concentrations of Glc and Lac in the tumour or lung tissue were assessed by NMR as described above. d Percent enrichment of serine and glycine isotopologues measured in MYC+N1ICD tumours (n = 5) and control lung (n = 5) from mice injected with [U-13C]-glucose. e Percent enrichment of isotopologues of The Krebs cycle intermediates (citrate (Cit), glutamate (Glu), fumarate (Fum), malate (Mal) and aspartate (Asp)) in MYC+N1ICD tumours and control lung from mice injected with [U-13C]-glucose. f Labelled isotopomer concentrations of glutamate and GSH measured in MYC+N1ICD tumours and control lung from mice injected with [U-13C]-glucose as above. g Metabolite isotopologues (pyroglutamate (PG), citrate (Cit), glutamate (Glu), fumarate (Fum), malate (Mal) and aspartate (Asp)) in tissues from MYC+N1ICD tumour-bearing mice (n = 7) and NC controls (n = 7) injected with [U-13C]-glutamine. Data are shown as box and whisker plots where whiskers show the min and max. *P < 0.05 and **P < 0.01. MYC+N1ICD tumours were compared to control lung using Welch t-test. See also Figs. S8, S9, S10, S11, Tables S8, S9