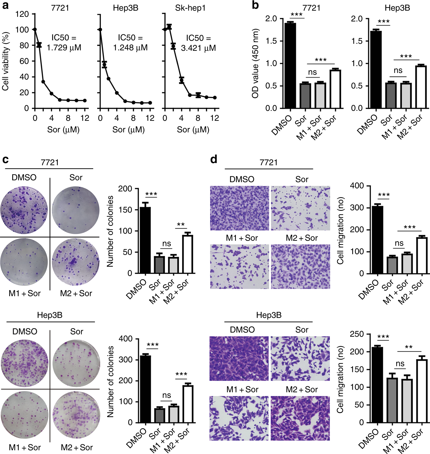
Fig. 2

M2 macrophages confer hepatoma resistance to sorafenib by secreting molecules. a Sorafenib inhibited the growth of SMMC-7721, Hep3B, and Sk-hep1 cells cultured in serum-free medium for 48 h. IC50 of sorafenib against SMMC-7721, Hep3B, and Sk-hep1 is 1.729 μM, 1.248 μM, and 3.421 μM, respectively. b CCK-8 assays showing M2-CM but not M1-CM attenuated the ability of sorafenib (Sor) to inhibit the proliferation of SMMC-7721 or Hep3B cells. c Colony formation assays showing M2-CM but not M1-CM attenuated the ability of sorafenib to inhibit colony formation of SMMC-7721 or Hep3B cells. d Boyden chamber transwell assays showing M2-CM but not M1-CM attenuated the ability of sorafenib to inhibit cell migration of SMMC-7721 or Hep3B cells. N = 3, mean ± SEM, **P < 0.01, ***P < 0.001, NS, no significance