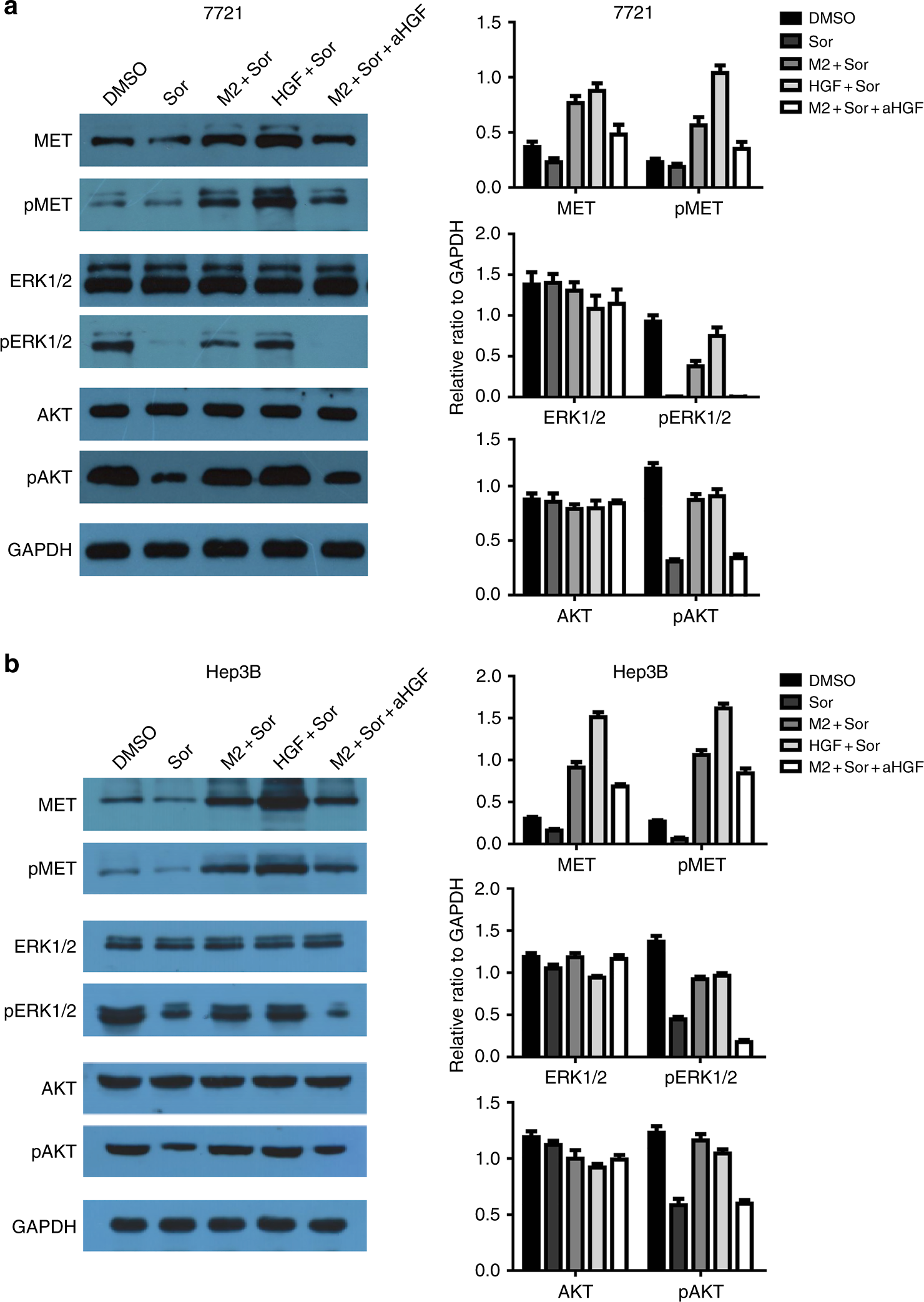
Fig. 5

M2 macrophages confer sorafenib resistance by activation of ERK/MAPK and PI3K/AKT pathways through HGF/c-Met signalling. a Treatment with sorafenib, M2-CM, HGF or anti-HGF antibody (aHGF) alone or combination affects the expression and phosphorylation of c-Met, ERK and AKT kinases in SMMC-7721 cells as measured by Western blots. GAPDH is a protein loading control. b Treatment with sorafenib, M2-CM, HGF or anti-HGF antibody (aHGF) alone or combination affects the expression and phosphorylation of c-Met, ERK, and AKT kinases in Hep3B cells as measured by Western blots. GAPDH is a protein loading control