Fig. 1
From: Sourcing the immune system to induce immunogenic cell death in Kras-colorectal cancer cells

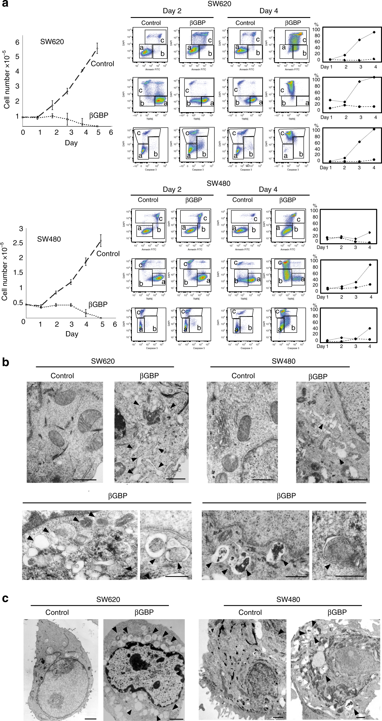
βGBP-induced apoptotic death is preceded by cell arrest, ER stress and autophagy. a Left graphs: growth response of SW620 and SW480 cells to βGBP (2 nM). Values are means of triplicate cultures ± SEM. Central panels: cytofluorometry plots, box (a) live cells, box (b) cells undergoing apoptosis, box (c) cells permeable to DAPI. Right graphs: development of the apoptotic process (b , c) expressed as percent of total cell population. Dotted lines, controls. Solid lines, treated cells (2 nM). Central panels and right graphs are from one representative experiment of several (more than three). b EM images showing dilatation of endoplasmic reticulum and Golgi (arrowheads). Scale bars: 0.5 μm. c EM images showing cytoplasmic vacuolisation and double membraned autophagic vacuoles at various stage of maturation (arrowheads). Scale bars: 1 μm. Images in b and c taken at 48 h of βGBP treatment (2 nM). All images are one representative experiment of several