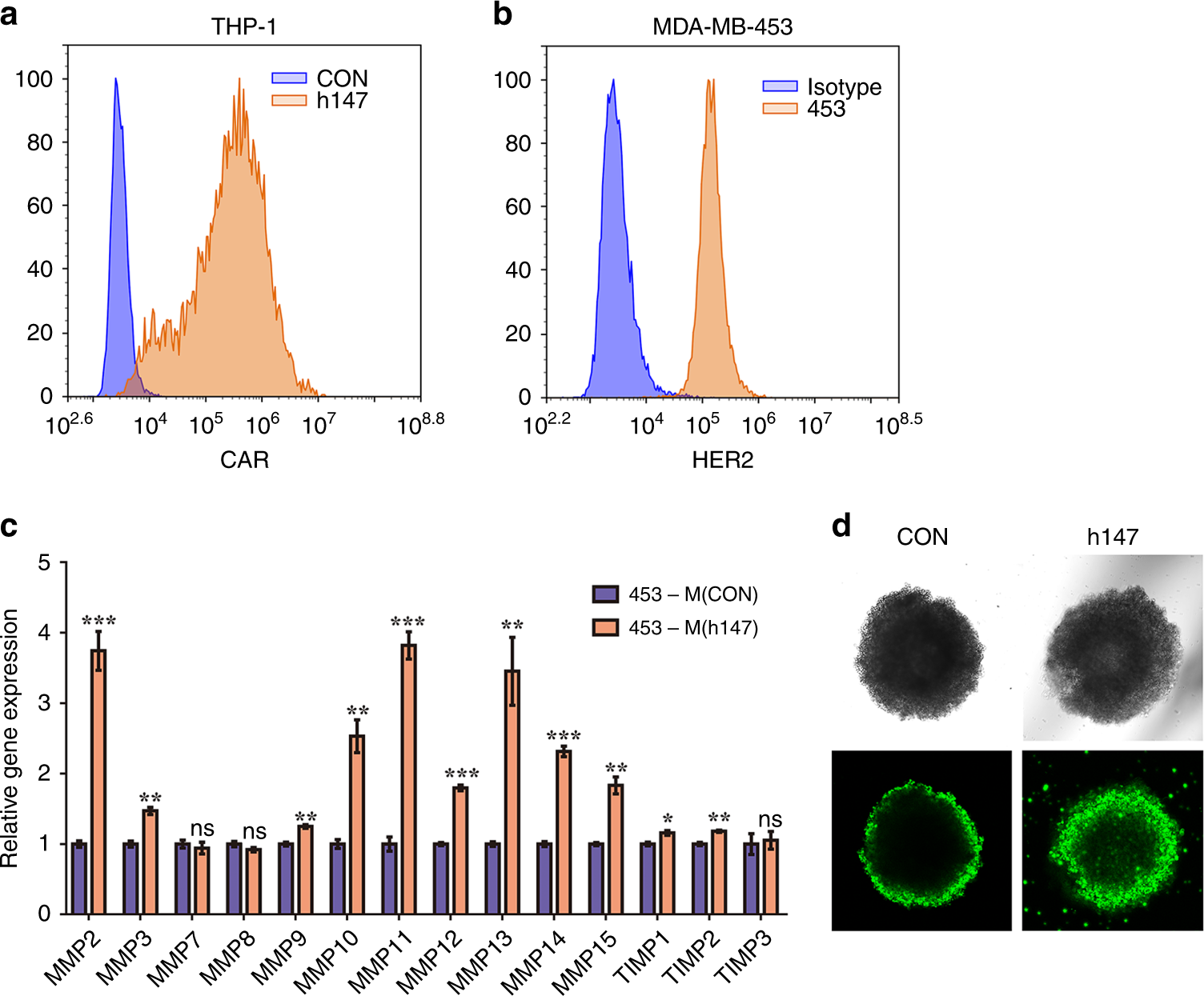
Fig. 5

CAR-147 macrophages facilitate T-cell infiltration into 3D human tumour spheroids. a CAR-h147 surface expression on THP-1 cells. b Detection of HER2 expression on MDA-MB-453 cells by flow cytometry. c PMA-treated CAR-h147 THP-1 cells were cocultured with MDA-MB-453 tumour cells at a ratio of 1:1 for 48 h, and the expression of MMP genes was assessed by RT-qPCR (n = 6). d Confocal microscopy images of MDA-MB-453/THP-1 spheroids treated with CFSE-labelled Jurkat T cells for 20 h. Scale bars, 100 μm. All values are expressed as the mean ± SEM. *P < 0.05, **P < 0.01, and ***P < 0.001