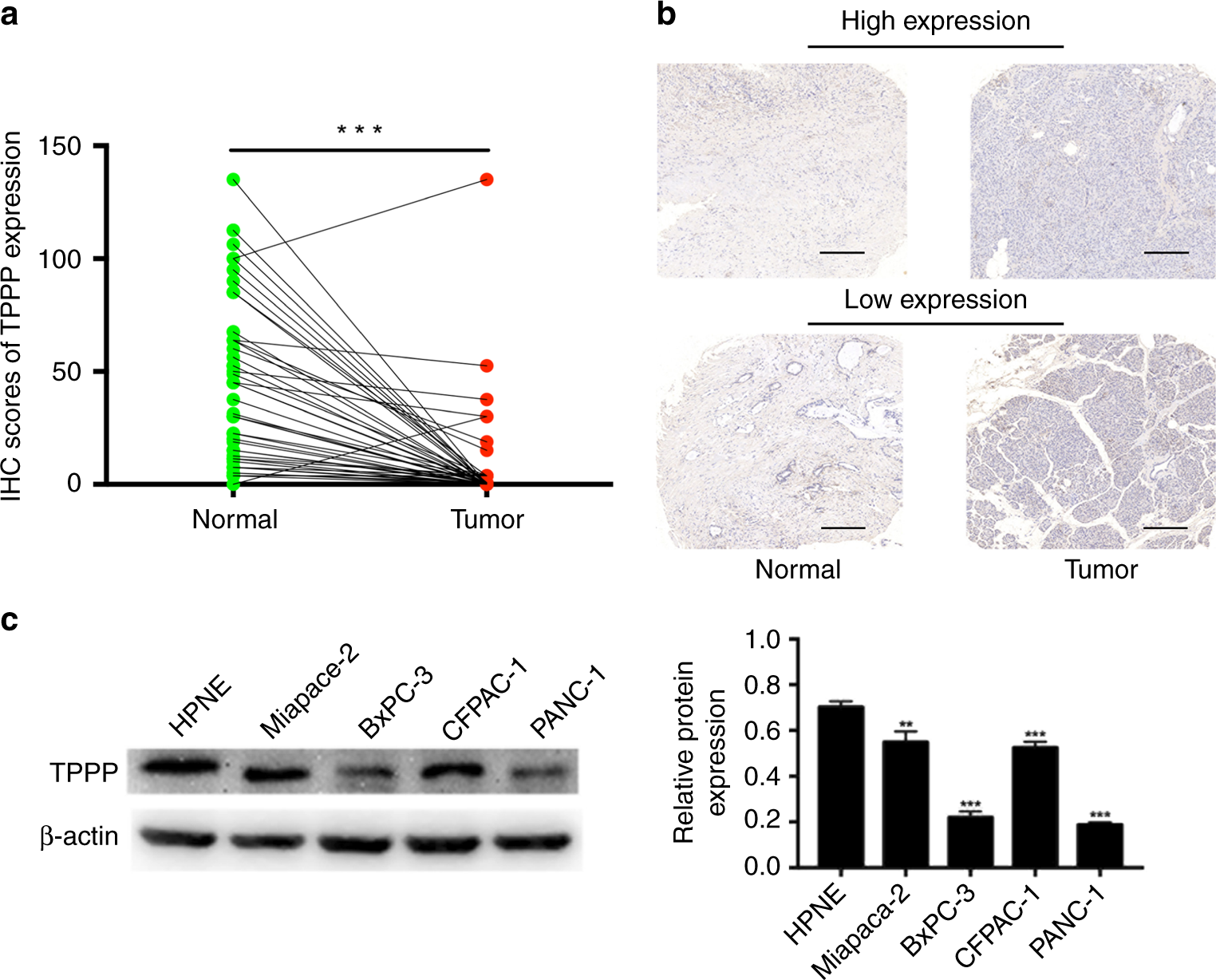
Fig. 1

Expression of TPPP in PDAC. a A boxplot showing TPPP protein expression in 71 pairs of PDAC tissues and adjacent tissues, as determined by immunohistochemistry (IHC). b Less TPPP was expressed in PDAC cells than in adjacent tissues, as determined by IHC. Scale bar = 200 μm. c Western blot analysis showed TPPP protein expression in a panel of human PDAC cell lines and HPNE cells. (*** represents p < 0.001, compared with the control group)