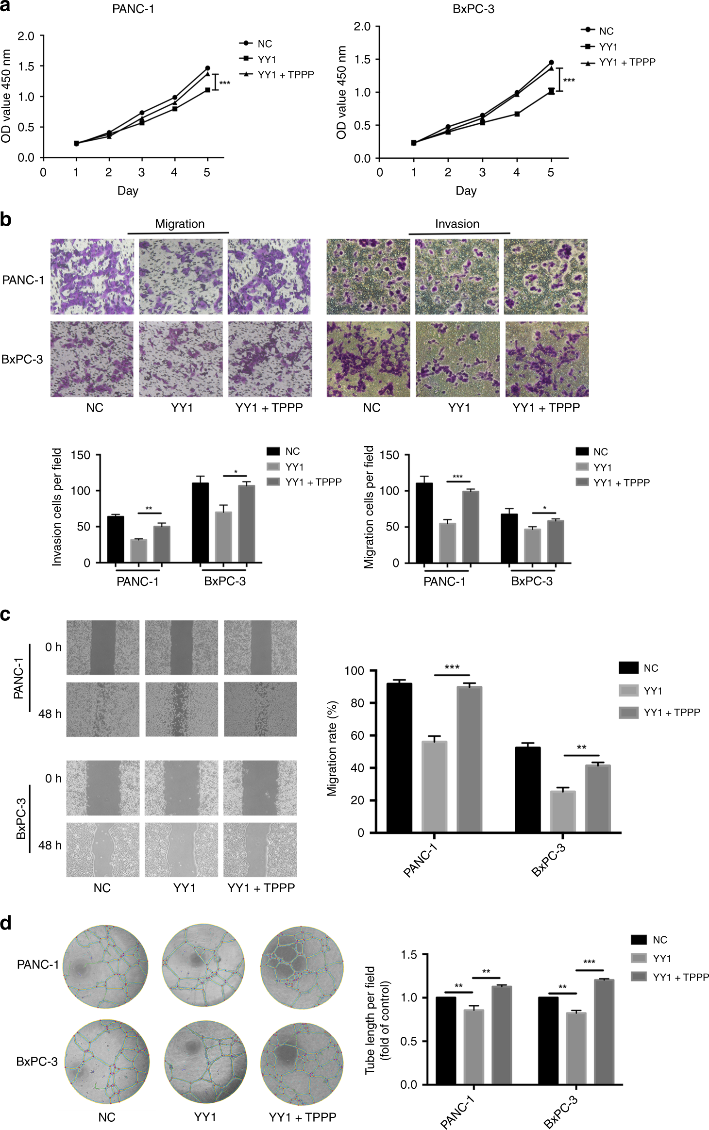
Fig. 4

TPPP is a functional target of YY1. a CCK-8 assays were performed to analyse proliferation in PANC-1-YY1 (left) or BxPC-3-YY1 (right) cells transfected with TPPP-overexpressing lentiviruses or control lentiviruses. b Cell migration and invasion assays were performed. PANC-1-YY1 or BxPC-3-YY1 cells transfected with TPPP-overexpressing lentiviruses or control lentiviruses. The membranes in the chambers were stained with 0.1% crystal violet. Scale bar, 100 μm. c Wound-healing assays were performed. PANC-1-YY1 or BxPC-3-YY1 cells were transfected with TPPP-overexpressing lentiviruses or with control lentiviruses for 0 and 48 h. Magnification, ×200; scale bar, 100 μm. d HUVEC tubeformation assays were performed. Representative images of capillary-like structures stimulated by conditioned medium are shown. (*represents p < 0.05, **represents p < 0.01, ***represents p < 0.001, compared with the control group)