Fig. 2
From: Protein kinase D1 regulates metabolic switch in pancreatic cancer via modulation of mTORC1

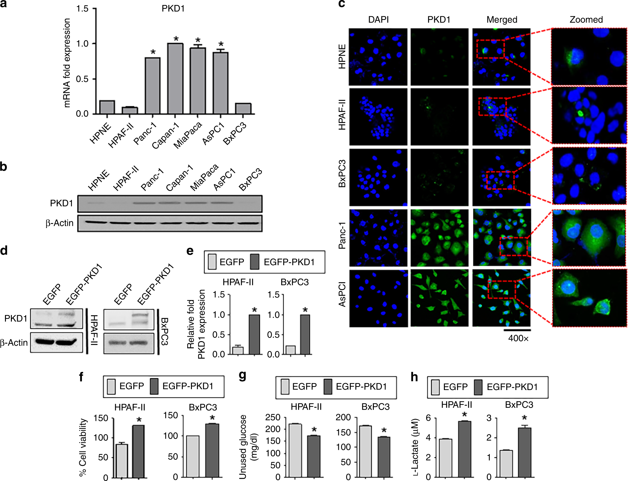
Differential expression of PKD1 in various pancreatic cancer cell lines and effect on glucose metabolism. a Real-time PCR depicting the expression level of PKD1 in a panel of pancreatic cancer cell lines. HPNE is a normal pancreatic cell line. b Western blot showing the expression level of PKD1 in different pancreatic cancer cell lines. c Confocal immunofluorescence images showing the expression of PKD1 in pancreatic cancer cells. Cells were fixed, stained and analysed by confocal microscopy. DAPI was used as a counterstain for the nucleus. Zoomed images in the inset show the cytoplasmic expression of PKD1 protein. d Pancreatic cancer cells (HPAF-II and BxPC3) were transfected with control EGFP and EGFP-PKD1 plasmid, and the overexpression of PKD1 was confirmed by using immunoblotting and (e) real-time PCR. f Cell proliferation assay for 48 h, (g) glucose and (h) lactate assays performed in HPAF-II and BxPC3 cells after PKD1 transfection. Cell culture media was collected after 48 h to measure the amount of unused glucose and l-lactate concentration by using glucose and lactate assay kits. P-values are denoted by *P < 0.05