Fig. 1

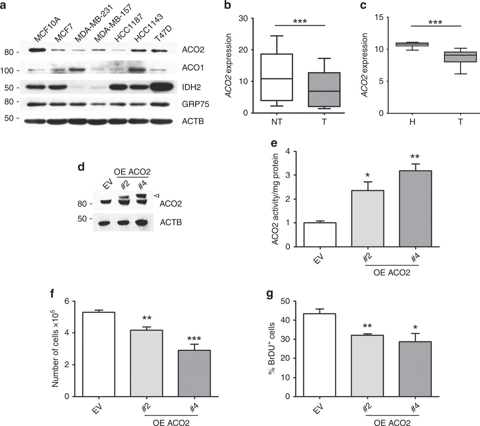
ACO2 is downregulated in breast cancer and its overexpression inhibits MCF-7 cell proliferation. a Representative western blot (n = 3) performed on breast cancer cell lines with respect to normal breast epithelial cell line MCF10A. β-actin (ACTB) was used as a loading control. b ACO2 expression levels in tumoural (T) breast tissue and non-tumoural adjacent counterpart (NT) obtained from GSE15852. c ACO2 expression levels in breast tumour biopsies (T) and normal breast biopsies form healthy subjects (H) obtained from GSE29431. d Representative western blot (n = 5) showing MCF-7 with stable overexpression of myc-ACO2 in clone 2 (#2) and clone 4 (#4) with respect to empty vector (EV)-bearing clone as a control. Arrowhead indicates the overexpressed myc-ACO2 protein. ACTB was used as a loading control. e ACO2 activity determination obtained by colorimetric assay (n = 3; *p < 0.05, **p < 0.01 vs EV). f Cell proliferation assayed by Trypan blue direct cell-counting procedure (n = 3; **p < 0.01, ***p < 0.001 vs EV). g Cell proliferation assayed by BrdU incorporation assay (n = 3; *p < 0.05, **p < 0.01 vs EV). Representative pictures of BrdU incorporation are shown in Supplementary Fig. 1h