Fig. 2

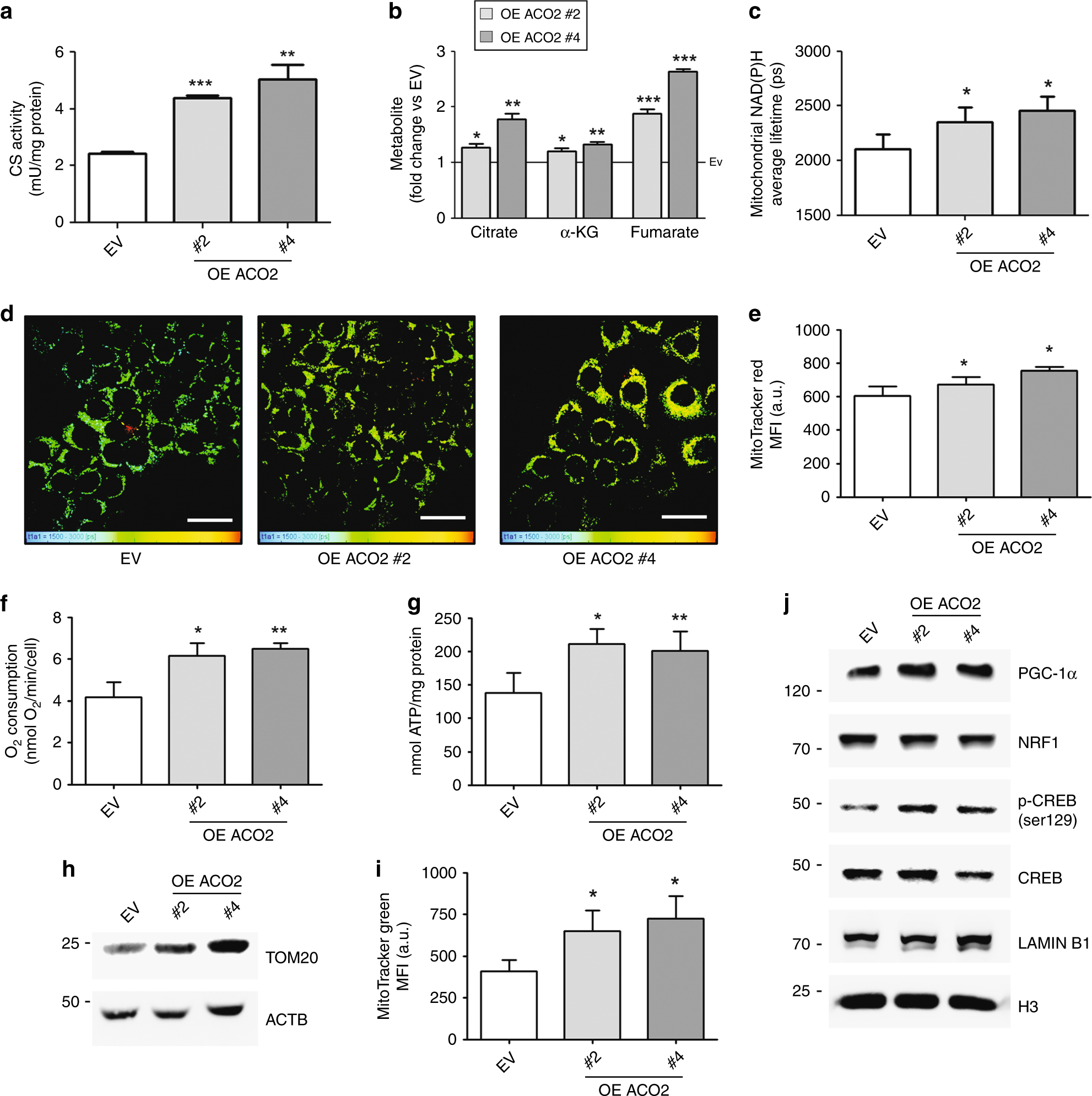
ACO2 overexpression boosts mitochondrial metabolism and biogenesis. a Spectrophotometric determination of citrate synthase (CS) activity (n = 3; **p < 0.01, ***p < 0.001 vs EV). b Determination of TCA cycle intermediates by colorimetric assay. Data are shown as fold change vs EV, represented by a solid line (n = 3; *p < 0.05, **p < 0.01, ***p < 0.001 vs EV). c Average mitochondrial NAD(P)H lifetime retrieved from the NAD(P)H FLIM images (*p < 0.05 vs EV). d Representative FLIM images where mitochondrial NAD(P)H responses were separated by the rest of the autofluorescence (cytoplasm, nuclei) by means of fluorescence intensity analysis (scale bar = 20 µm). e Cytofluorimetric analysis in FL-2 channel of mitochondrial membrane potential by incorporation of MitoTracker Red. MFI mean fluorescence intensity, a.u. arbitrary unit (n = 3; *p < 0.05 vs EV). f Measurement of oxygen consumption by Clark’s electrode (n = 3; *p < 0.05, **p < 0.01 vs EV). g Determination of ATP content by fluorometric assay (n = 3; *p < 0.05, **p < 0.01 vs EV). h Representative western blot (n = 3) showing levels of the mitochondrial protein TOM20 as a marker of mitochondrial mass in comparison with ACTB used as loading control. i Cytofluorimetric analysis in FL-1 channel of mitochondrial mass by incorporation of MitoTracker Green. MFI mean fluorescence intensity, a.u. arbitrary unit (n = 3; *p < 0.05 vs EV). j Representative western blot (n = 3) showing nuclear levels of transcription factor/co-activators involved in mitochondrial biogenesis. Histone H3 and LAMIN B1 were used as loading controls