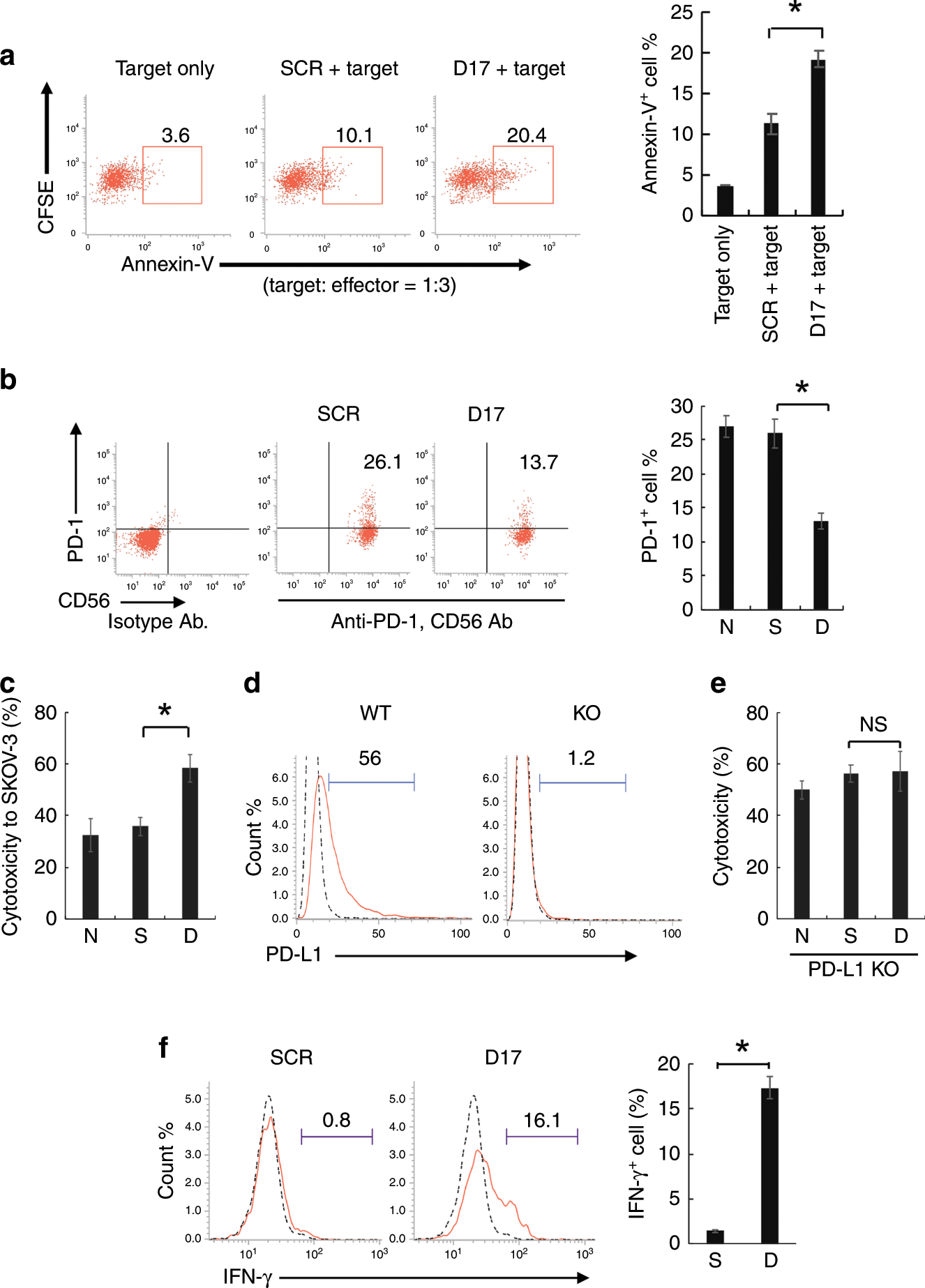
Fig. 4: Treatment of NTP-GM-D17 enhanced antitumour activity.

a Enhancement of antitumour activity by PBMCs. PBMCs were treated with NTP-GM-D17 and mixed with 5- or 6-(N-succinimidyloxycarbonyl)fluorescein 3′,6′-diacetate (CFSE)-labelled RPMI8226 cells, and the number of annexin V+ cells were analysed. The experiments were performed with target cells and treated with PBMCs at a ratio of 1:3. Data were obtained from three independent experiments, and integrated data are shown in the right panel. Values represent the mean ± SD. *P < 0.01. b Effects of NTP-GM-D17 on NK cells. NK cells were isolated from expanded PBMCs, and 97% of the prepared cells were CD56+/CD3− cells. After treatment with 20 nM NTP-GM-D17 for 5 days, dot blot and graph showed that the number of PD-1+ cells decreased to approximately half of the control. Values represent the mean ± SD. *P < 0.01. Data were obtained from three independent experiments. S, NTP-GM-SCR; D, NTP-GM-D17. c Cytotoxicity of NK cells to SKOV-3/Luc cells. The experiments were performed with target cells and effector at a ratio of 1:3. Values represent the mean ± SD. *P < 0.01. Data were obtained from three independent experiments. d FACS analysis of PD-L1+ SKOV-3/Luc-KO cells. Dotted and solid lines indicate data obtained from isotype control IgG and anti-PD-L1 IgG, respectively. e Cytotoxicity of NK cells to SKOV-3/Luc-KO cells. The experiments were performed with effector and target cells at a ratio of 3:1. Data were obtained from three independent experiments. Values represent the mean ± SD. NS, not significant. f FACS analysis of IFN-γ+ NK cells after co-culture with SKOV-3/Luc cells. Dotted and solid lines indicate data obtained from isotype control IgG and anti-IFN-γ IgG, respectively. The right panel showed summarised FACS data from three independent experiments. Values represent the mean ± SD (n = 3). *P < 0.01; NS, not significant.