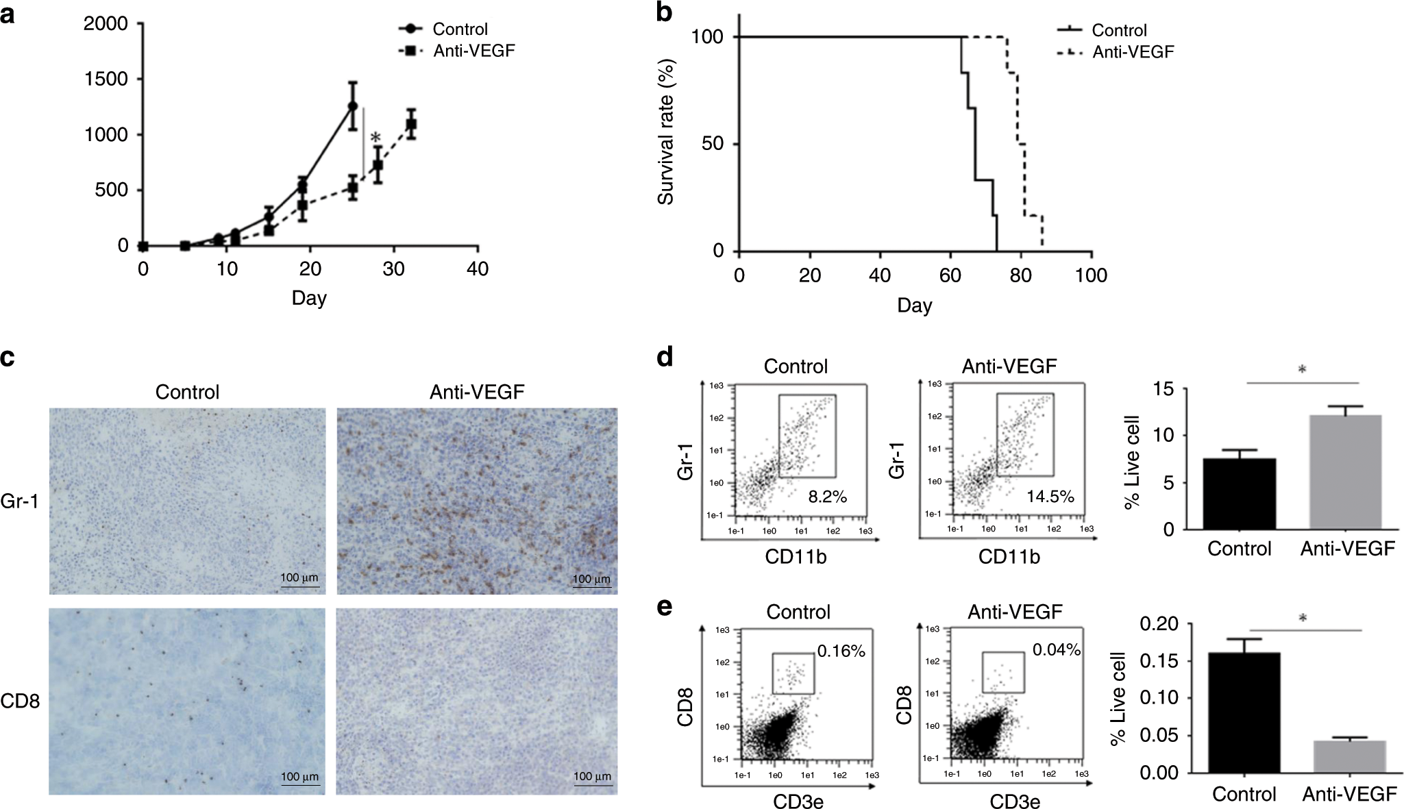
Fig. 1: Anti-VEGF therapy induces MDSCs and decreases CD8+lymphocytes in tumour.

a Growth of HM-1 tumours treated with anti-VEGF antibody (dotted black line) or rat IgG control (solid black line) (n = 6, *P < 0.05). Data are represented as mean ± SEM. b Survival analysis of ID8-Vegf tumour-bearing mice treated with anti-VEGF antibody (dotted black line) or rat IgG control (solid black line) (n = 6, **P < 0.005). c Representative immunostaining images of HM-1 treated with or without anti-VEGF antibody for Gr-1 and CD8. Scale bar, 100 μm. d, e Proportions of CD11b + Gr1 + cells and CD3e + CD8 + cells in HM-1 tumour. *P < 0.05. Data are represented as mean ± SEM.