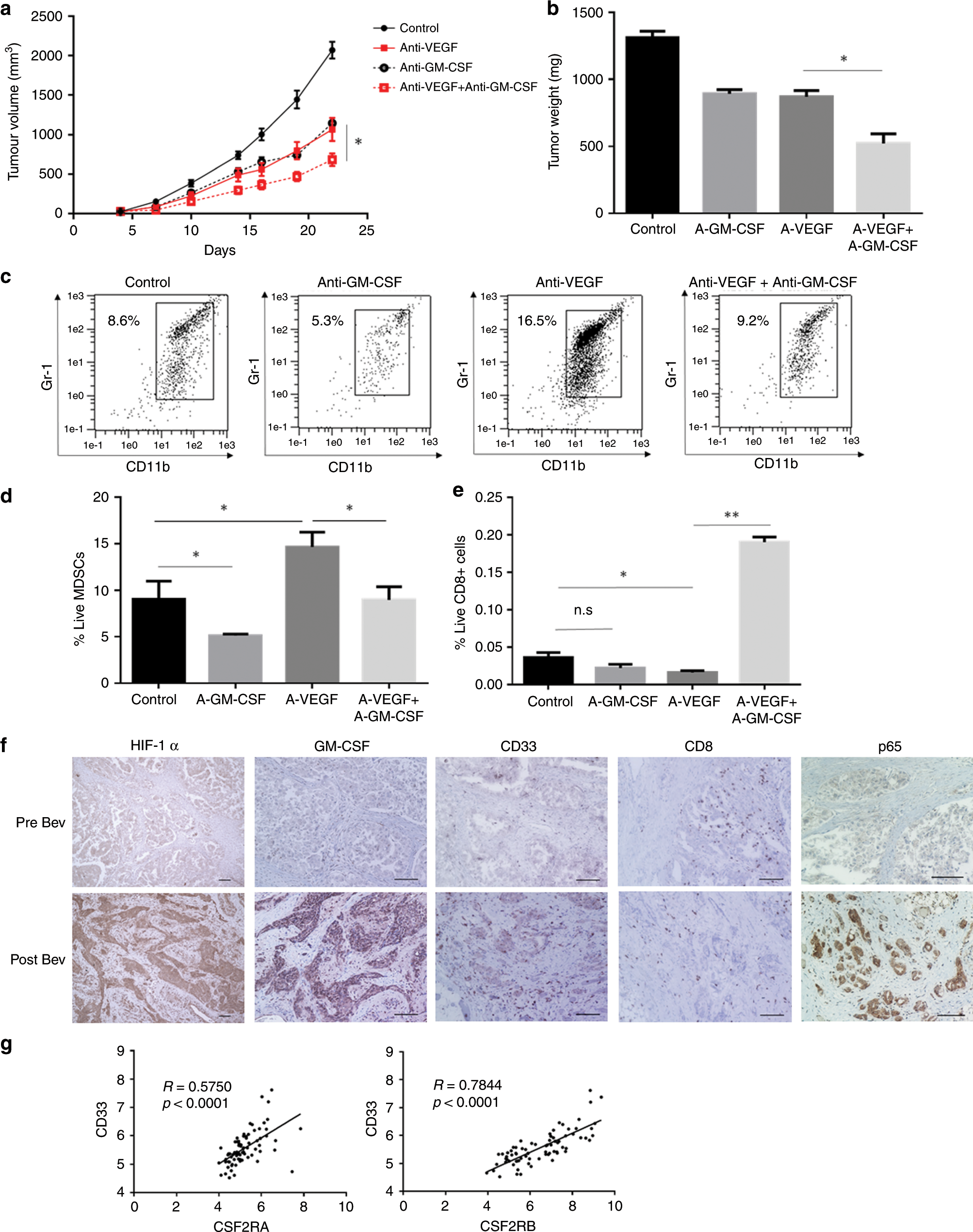
Fig. 6: A-GM-CSF abs enhances the efficacy of a-VEGF abs against HM-1 tumours via lymphocyte activation.

a Growth curves of HM-1 tumours in B6C3F1 mice under different treatments as indicated: black solid line indicates rat IgG control. Black dotted line indicates anti-VEGF antibody. Red solid line indicates anti-GM-CSF antibody. Red dotted line indicates a combination of anti-VEGF antibody and anti-GM-CSF antibody (n = 6, *P < 0.05). Data are represented as mean ± SEM. b Tumour weight of HM-1 tumours treated with different treatments (n = 6, *P < 0.05). Data are represented as mean ± SEM. c The representative figures of dot plots for MDSCs in HM-1 tumour in different treatment groups. d The frequencies of CD11b + Gr1 + cells in HM-1 tumour to tumour live cells (n = 6, *P < 0.05). Data are represented as mean ± SEM. e The frequencies of CD8 + cells to tumour live cells in HM-1 tumour treated with a-VEGF abs and/or a-GM-CSF abs (n = 6, *P < 0.05). Data are represented as mean ± SEM. f The representative images of immunohistochemistry of ovarian cancer clinical samples for HIF1a, GM-CSF, NF-κB, CD33 and CD8. The case received combination therapy of paclitaxel, carboplatin and bevacizumab after probe laparotomy. Resistant tumours against bevacizumab therapy were secondary resected. Scale bar, 100 μm. g The correlation analysis of expression values of CD33 and CSF2 receptors in ovarian cancer samples in Kyoto University (n = 74).