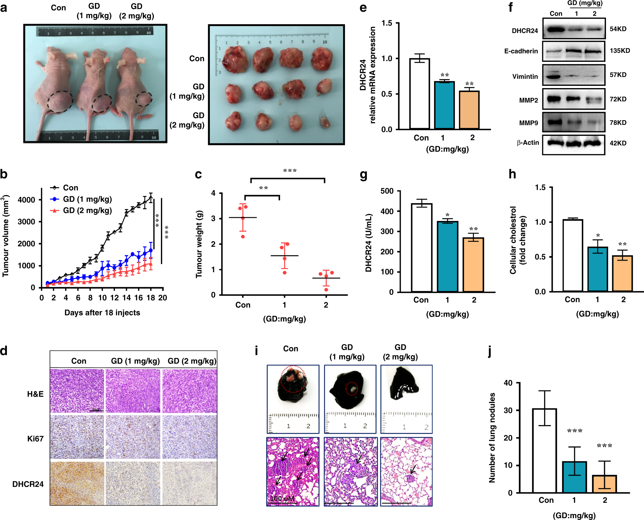
Fig. 5: GD inhibits growth and metastasis of HCC cells in vivo.

GD has therapeutic efficacy in Hep3B-bearing xenograft mice. a Representative image of tumour-bearing mice 18 days after indicated concentration of GD administration. b Volume of Hep3B subcutaneous tumours was determined at different time points. c Tumour weight of each group at the end of treatment. d The representative haematoxylin and eosin (H&E) staining of Hep3B xenograft tumour tissues. Immunohistochemical staining for Ki67 and DHCR24. e Tumour tissue lysates were subjected to quantitative real-time PCR assay to measure the expression of the target proteins DHCR24. f Western blot was carried out to evaluate the DHCR24 expression and EMT marker E-cadherin, Vimentin, MMP2 and MMP9 expression. g Quantitative ELISA analysis of DHCR24 activity in Hep3B xenograft tumour tissues was assessed using the DHCR24 ELISA assay kit. h Tissue total cholesterol assay kit was used to detect the cholesterol levels in Hep3B bearing xenograft tumour tissues with different groups. i The representative lung tissue and H&E staining of lung sections with tumour nodules. j The numbers of lung nodules. Data are presented as the means ± SEM and confirmed by three or more independent experiments. Statistical analysis was performed with Student’s t-test, *P < 0.05, **P < 0.01, ***P < 0.001 versus vehicle control group.