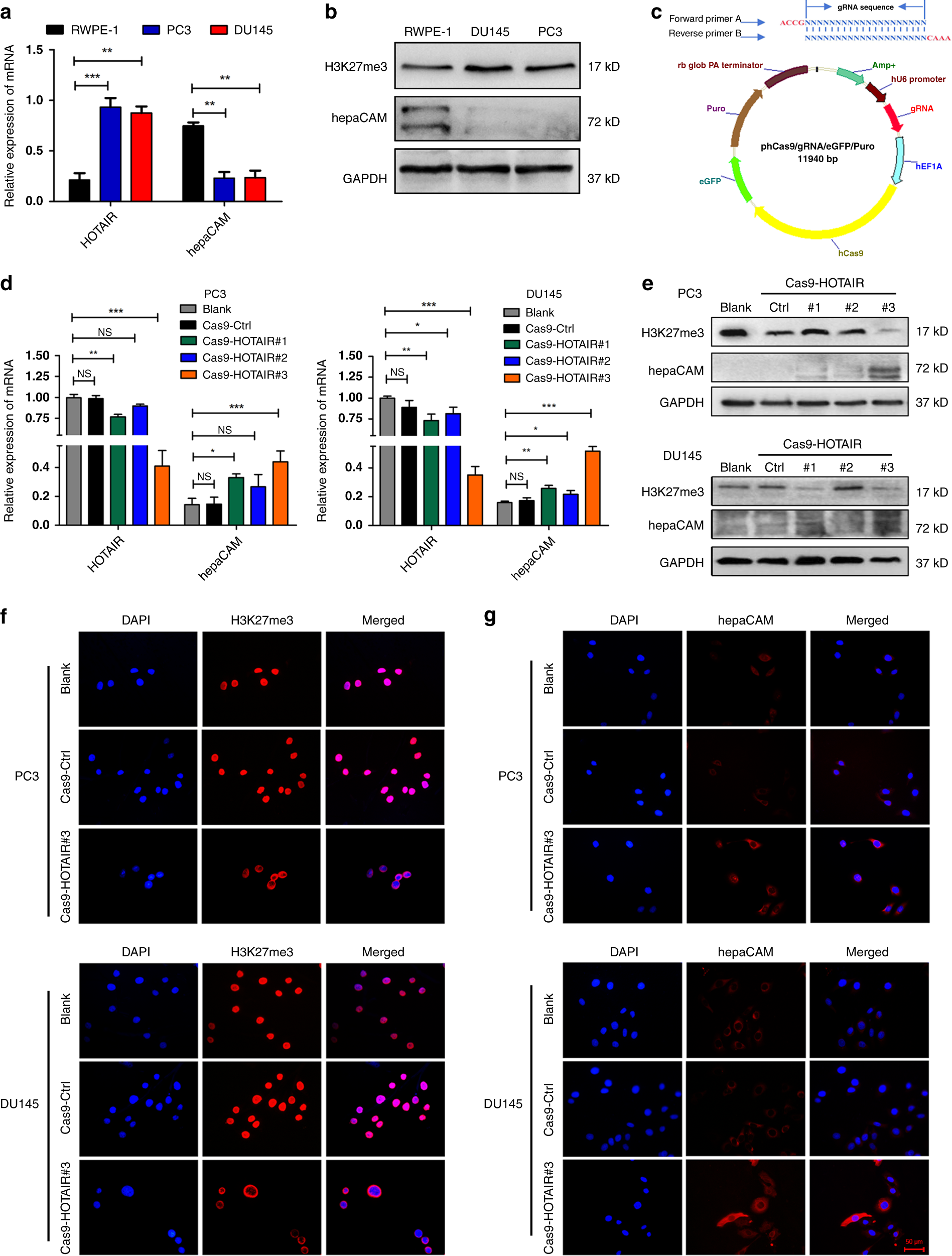
Fig. 2: Silencing HOTAIR in PCa cells significantly upregulates hepaCAM levels.

a, b RT-PCR and western blotting demonstrating higher HOTAIR and H3K27me3 and lower hepaCAM levels in PCa cells compared to PWPE-1 cells; **P < 0.01, ***P < 0.001. c Construction of the CRISPR/Cas9 plasmid. d, e Verification of HOTAIR knockout and hepaCAM re-expression effects of the Cas9-plasmid by RT-PCR. Data are shown as the mean ± SD (n = 3), NS, not significant, *P < 0.05, ***P < 0.001. f, g Knockout of HOTAIR can change the nuclear localisation of H3K27me3, thereby losing the inhibitory effect on hepaCAM.