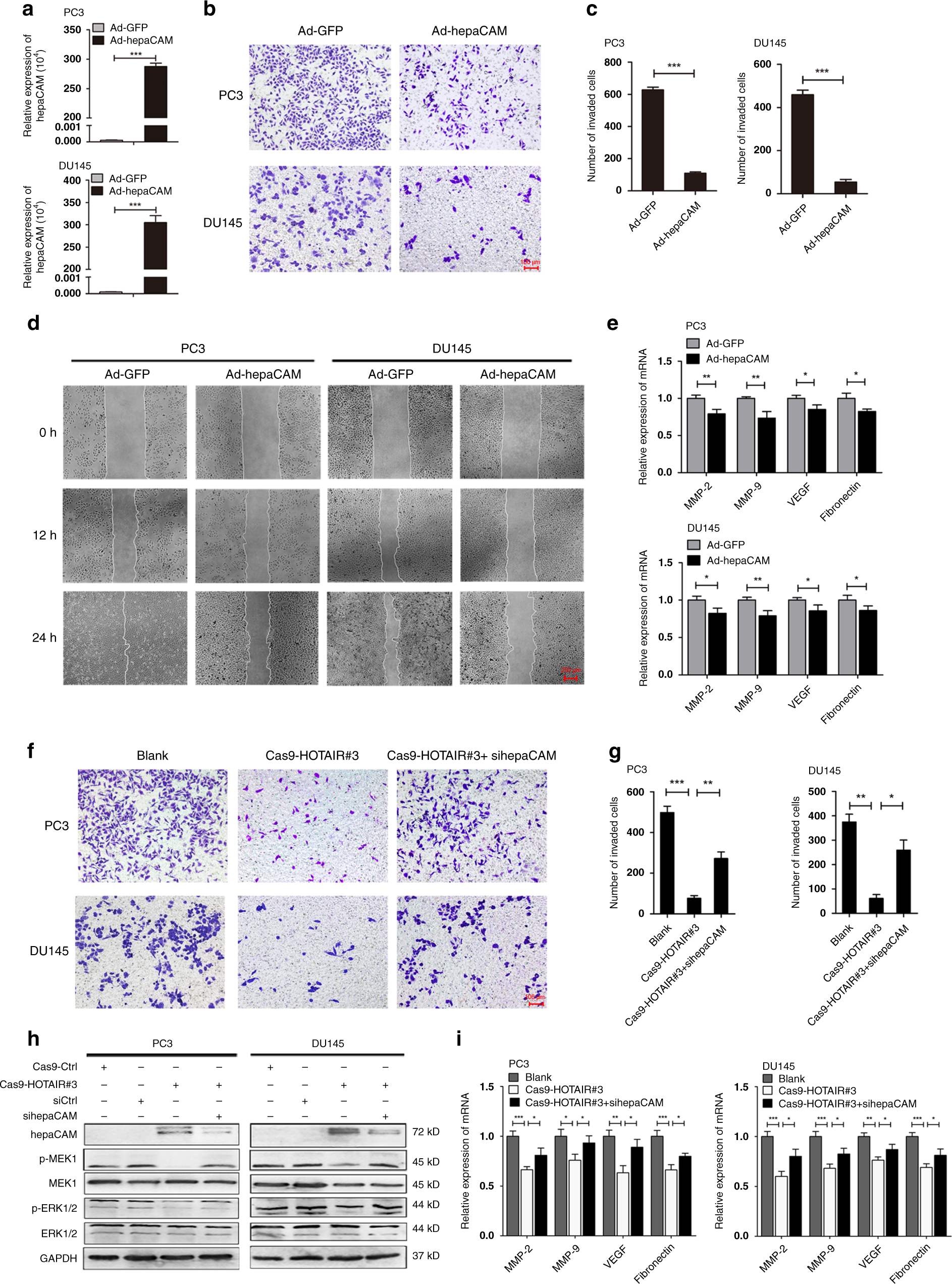
Fig. 5: The reduced invasiveness and metastasis caused by HOTAIR deletion was related to hepaCAM re-expression.

a–c Transwell assays indicated that overexpression of hepaCAM remarkably inhibited PCa cell invasiveness; ***P < 0.001. d The inhibited cell metastatic capabilities with hepaCAM re-expression. e mRNA expression of metastasis-associated genes; *P < 0.05, **P < 0.01. f, g HOTAIR deletion combined with hepaCAM knockdown diminished the inhibitory effect of HOTAIR on invasiveness. Data are shown as the mean ± SD (n = 3), NS, not significant, *P < 0.05, **P < 0.01, ***P < 0.001. h MEK/ERK signalling was limited with HOTAIR deletion but was reactivated if the expression of hepaCAM was also inhibited. i The expression of invasion-related genes; *P < 0.05, **P < 0.01, ***P < 0.001.