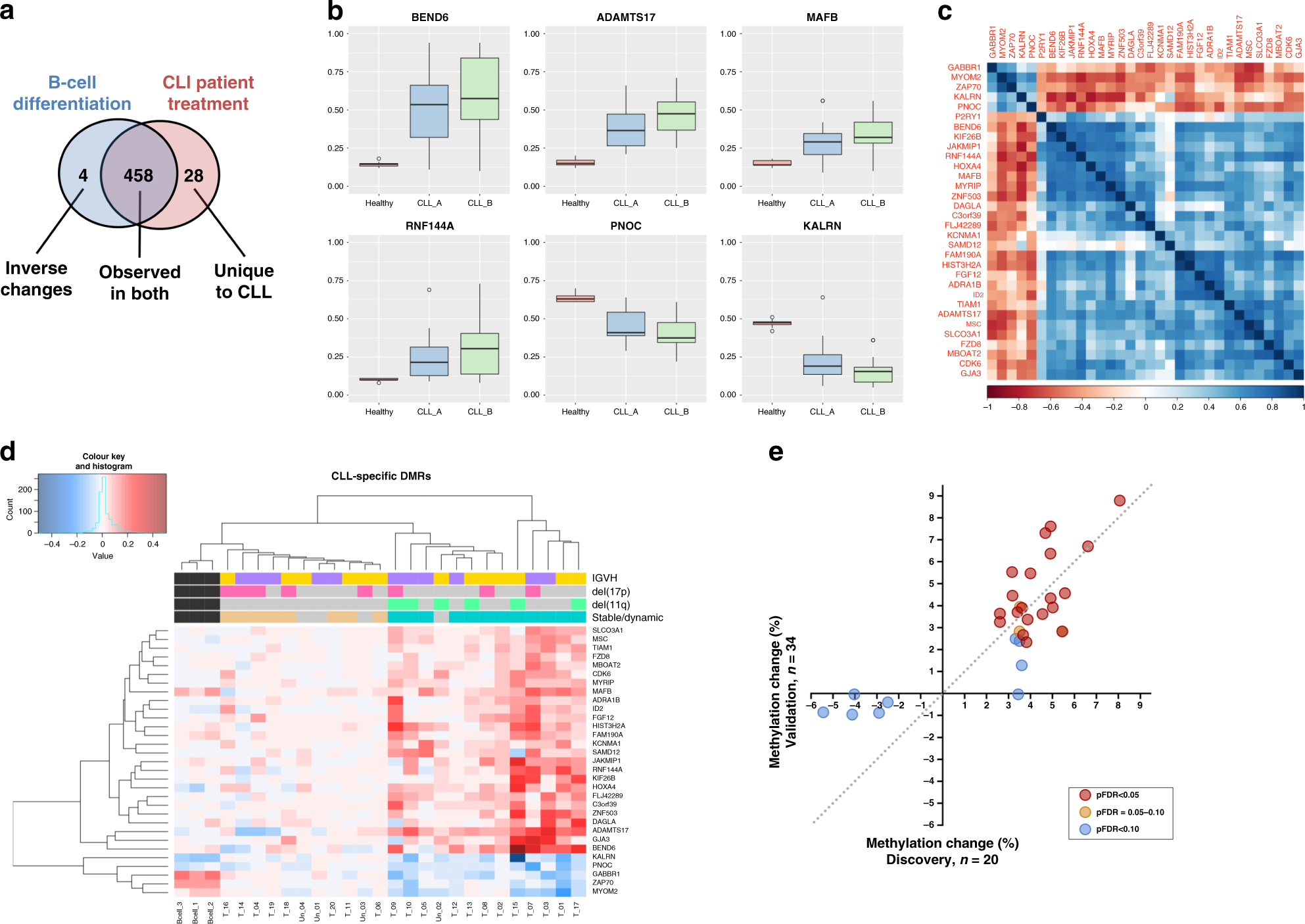
Fig. 1: Characterisation of CLL-specific DMRs.

a Venn diagram illustrating the similarities in methylation changes during B-cell differentiation and in CLL patients during the course of treatment. b Methylation at six representative DMRs in normal CD19 + B cells from 14 healthy individuals (‘Healthy’, red) and 20 CLL patients at timepoints A (‘CLL_A’, blue) and B (‘CLL_B’, green). c Correlation plot of changes in methylation (Δβ) at 32 CLL-specific DMRs. Squares are coloured by median correlation values (r), with positive correlations in blue and negative correlations in red. d Heatmap displaying changes in methylation at 31 treatment-specific DMRs in 20 CLL patients undergoing treatment (T_01–T_20) and 4 who remained untreated (Un_01–Un_04) between timepoints A and B, and changes in B-cell development from naive to memory class-switched (Bcell_1–Bcell_3). Increases in methylation are displayed in red, and decreases in blue. IGHV-unmutated cases are indicated in purple and IGHV-mutated cases in yellow, with 11q deletions (light green) and 17p deletions (pink) also indicated. Patients were classified as having stable (brown) or dynamic (turquoise) epigenetic patterns by hierarchical clustering. e Correlation in mean differential methylation of 31 DMRs observed in the discovery and validation cohorts. Circles represent DMRs and are shaded according to statistical significance as indicated, with a line of identity (dashed line).