Fig. 3: Hoxb9 cooperates with Ctnnb1 during tumour formation.
From: HOX genes promote cell proliferation and are potential therapeutic targets in adrenocortical tumours

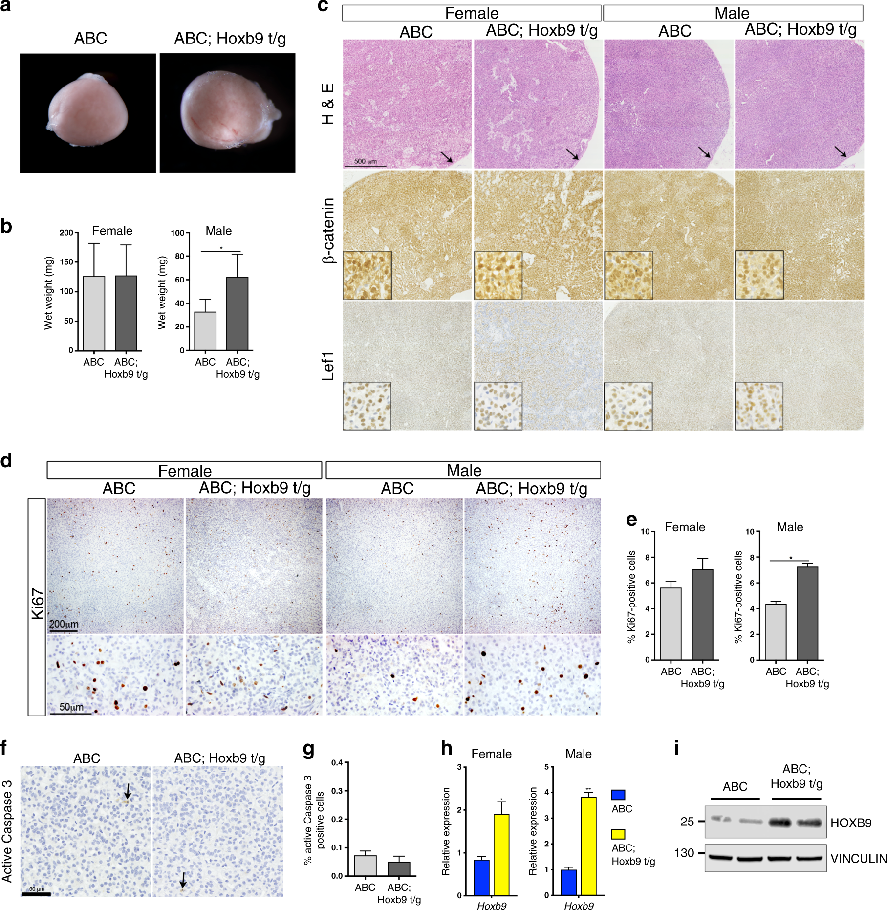
a Bright-field images of male ABC and ABC; Hoxb9 t/g adrenal glands. b Wet weight of 6-month-old female and male ABC and ABC; Hoxb9 t/g adrenal glands. The data represent the mean ± SD from four tumours. c H&E, β−catenin and Lef1 immunohistochemistry on sections from ABC and ABC; Hoxb9 t/g adrenal tumours. Inset shows high-power magnification. Arrow indicates capsule. d Ki67 immunohistochemistry on sections from 6-month-old ABC and ABC; Hoxb9 t/g adrenal tumours. e Bar chart of the percentage of Ki67-positive cells in ABC and ABC; Hoxb9 t/g adrenals. The data represent the mean ± SD from three biological repeats. f Active Caspase 3 immunohistochemistry on sections from ABC and ABC; Hoxb9 t/g male tumours. Arrows indicate positive cells. g Bar chart of the percentage of Caspase 3-positive cells in ABC and ABC; Hoxb9 t/g male adrenals. The data represent the mean ± SD from three biological repeats. h qRT-PCR of Hoxb9 on ABC and ABC; Hoxb9 t/g adrenal tumours. The data represent mean ± SD from three biological repeats. i Western blot analysis of Hoxb9 on ABC and ABC; Hoxb9 t/g adrenal tumours from female animals. Adrenals from two animals of each genotype are shown. Vinculin is used as a loading control. ABC indicates Ctnnb1 mutant tumours, ABC; Hoxb9 t/g indicates double-mutant tumours. Student’s t test, **P < 0.01, *P < 0.05.