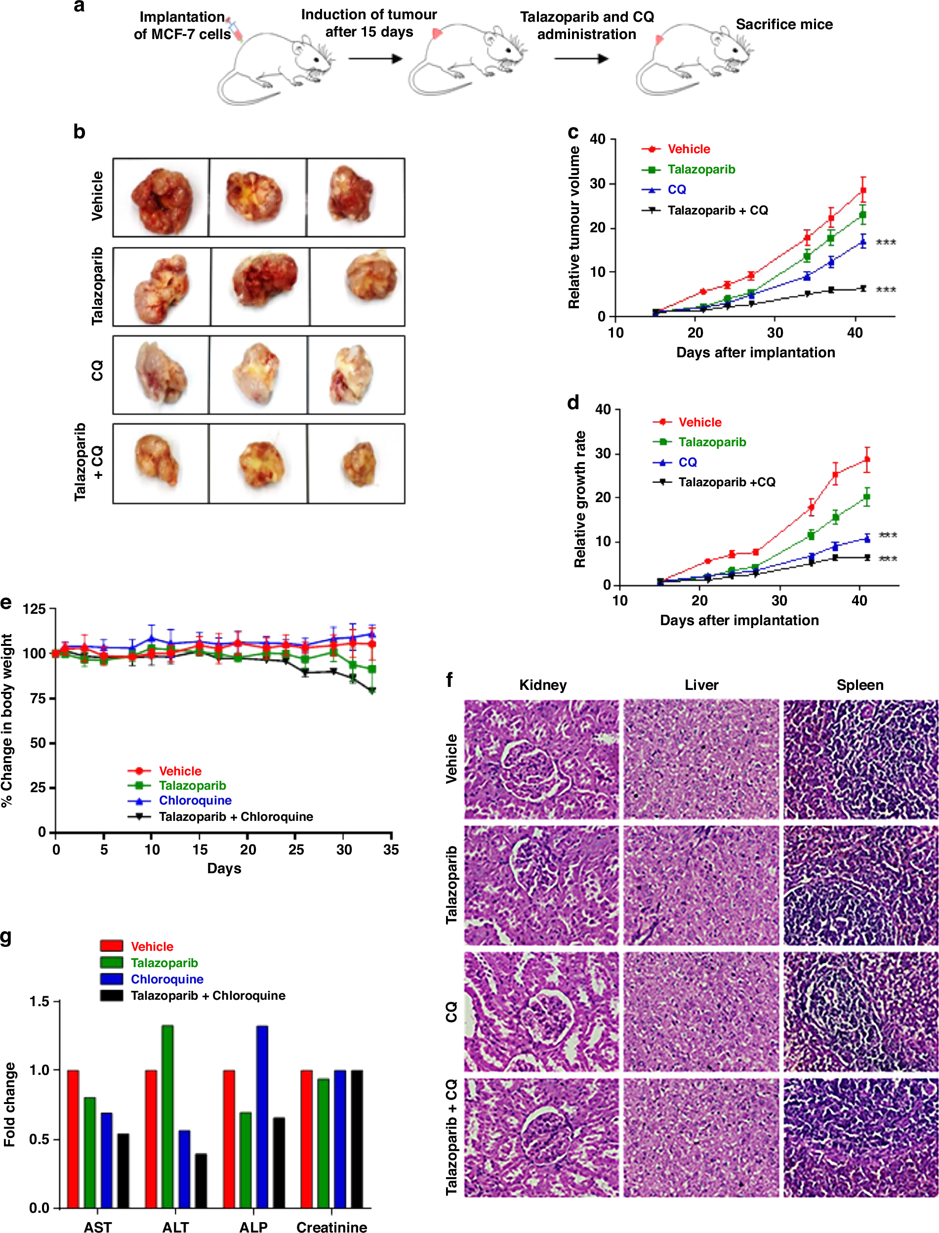
Fig. 6: Pharmacological inhibition of autophagy sensitises BRCA1-WT MCF-7 tumour xenograft to PARPi treatment.

a Schema of implantation of tumour xenograft, treatment regimen and determination of tumour burden in SCID mice. b SCID mice-bearing MCF-7 xenografts were treated with talazoparib alone, CQ alone or combination p.o. on alternate days (n = 6 for each group). Tumour volume was measured on the indicated days, and tumour volume and growth rate were assessed. c, d After 15 times of dosing, the mice were sacrificed, and tumours were dissected out and their weight and volume was assessed. e Normal non-tumour-bearing SCID mice were administered the same dosing indicated for the tumour-bearing xenograft mouse models, and the percentage change in the body weight was recorded on alternated days (n = 3 per group). Percent change in the body weight of the animal from day 1 of treatment was plotted against days of treatment. f, g After 15 dosings of the indicated treatments, mice were sacrificed following euthanasia, blood was drawn, clotted and serum was obtained for assessing the biochemical parameters. Liver, kidney and spleen were harvested upon sacrifice and were analysed by haematoxylin and eosin staining for histopathological changes under the microscope. Representative histology images are shown. Average readings of the biochemical parameter analysed were compared with the vehicle-treated group, and fold change obtained was plotted (n = 3 per group). For (c, d) values indicated are mean ± S.E.M. ***P < 0.001 compared to the vehicle-treated group.