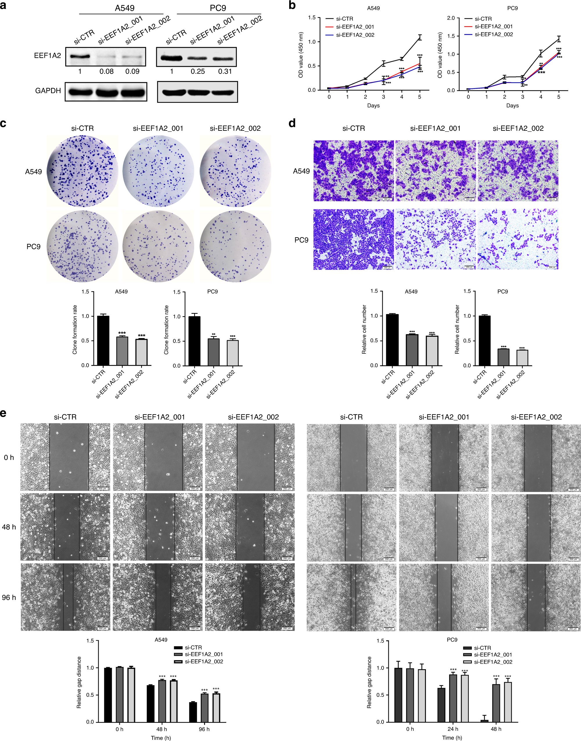
Fig. 2: Silencing of EEF1A2 decreases the proliferation, invasion, and migration abilities of A549 cells.

a The expression of EEF1A2 after si-EEF1A2s transfected into A549 and PC9 cells. b Cell count kit 8 (CCK8) assay and c colony formation after transfected with si-EEF1A2s in A549 cells and PC9 cells (n = 3). d Trans-well assay was performed as silenced EEF1A2 in A549 and PC9 (n = 3). Scale bar, 200 μm. Number of invasive cells was shown as mean ± SEM. e The migration ability was analysed using a wound-healing assay in EEF1A2-knockdown A549 and PC9 cells (n = 3). Scale bar, 200 μm. The distance of the gap was shown as mean ± SEM. *p < 0.05, ** p < 0.01, *** p < 0.001, NS no statistical significance.