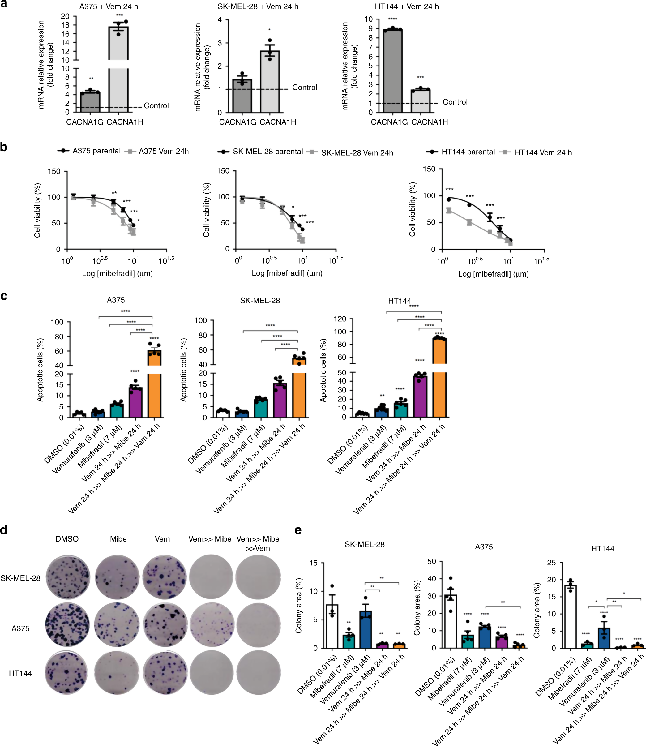
Fig. 5: Mibefradil increases vulnerability to MAPK inhibitors in human BRAF- adaptive melanoma cells.

a Gene expression analysis of CACNA1G and CACNA1H in human melanoma cell lines A375, SK-MEL-28 and HT144 upon 24 h treatment with vemurafenib (3 μM) (adaptation). Data were normalised using control cells as reference and 18 S as housekeeping gene. b Human melanoma cells were treated with mibefradil and lomerizine (10, 9, 7, 5, 2.5 and 1.25 μM) for 24 h (only mibefradil treatment is shown). After 3 h of incubation with alamar blue, fluorescence (590 nm) was obtained. c Apoptosis analysis of human melanoma, cells were treated with vemurafenib (3 μM) for 24 h, followed by mibefradil (7 μM) for 24 h; after this period cells were re-treated with vemurafenib (3 μM) for another 24 h (“Vem 24 h » Mibe 24 h » Vem 24 h”). Cells were stained and analysed by flow cytometry. Percentage of apoptotic cells (early and late apoptosis) is shown as mean ± SEM (n = 5). d Clonogenic assay of human cells A375, SK-MEL-28 and HT144 treated for 24 h with DMSO (0.01%), mibefradil (7 μM), vemurafenib (3 μM) and sequential treatment (Vem 24 h » Mibe 24 h » Vem 24 h). Representative images of wells stained with crystal violet are shown. e Percentage of colony area for all treatments is shown as mean ± SEM (n = 3) in all human melanoma cell lines. All data are represented as mean ± SEM of three or more independent experiments. Statistical analyses were performed with One-Way ANOVA and post-hoc test; *p < 0.05, **p < 0.01, ***p < 0.001 and ****p < 0.0001.