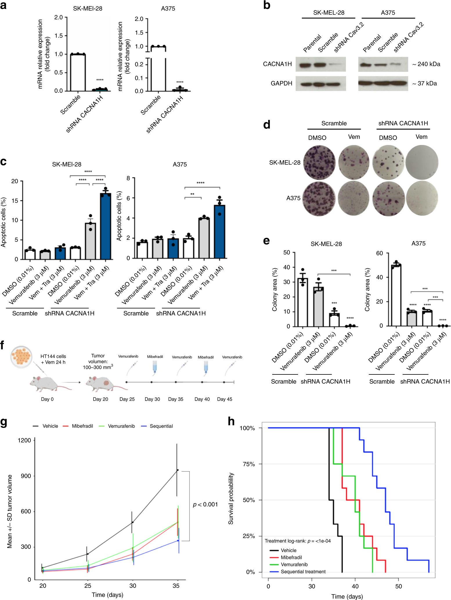
Fig. 6: Blockage of CACNA1H induces cell death and differentiation in vitro and tumour growth inhibition in vivo in human BRAFi-adaptive melanoma xenografts.

a Human melanoma cells A375, SK-MEL-28 and HT144 were transfected with sh- CACNA1H or sh-control (Scramble). After 48 h selection with puromycin (0.8 μg/mL), cells were collected and analysed by qPCR and western blot. Gene expression of CACNA1H confirms the silencing of the gene in cell lines A375 and SK-MEL-28. b Western blot analysis. Protein lysates of human melanoma cells were immunoblotted with GAPDH and CACNA1H antibodies. c Apoptosis assay of A375 and SK-MEL-28 cell lines. After treatment with sh- CACNA1H, cells were stained with annexinV/PI to analyse apoptosis by flow cytometry. Percentage of apoptotic cells (early and late apoptosis) is shown as mean ± SEM (n = 3). d Clonogenic assay of human cell lines A375 and SK-MEL-28 transfected with sh- CACNA1H or sh-control (Scramble), treated for 24 h with DMSO (0.01%) and vemurafenib (3 μM). Representative images of wells stained with crystal violet are shown. e Percentage of colony area for all treatments is shown as mean ± SEM (n = 3) in all human melanoma cell lines. f Workflow for in vivo evaluation of sequential treatment (Vem » Mibe » Vem) in adaptive human cells. HT144 cells treated with vemurafenib for 24 h were injected subcutaneously in female NGS mice. Once tumour volume reached 100–300 mm3, animals were randomised into four groups (n = 10), and treatments were administrated daily as is shown. g Effect of sequential treatment in tumour growth in HT144 xenografts, shown as mean and standard deviation of tumour volume over time following treatment initiation. Tumour growth curves were compared based on a linear mixed model with predictors time, treatment and interaction between time and treatments as fixed effects, and random intercept/slope effect. The interaction term was tested to compare the growth rate relative to the vehicle group. P-values are adjusted for multiple testing. h Kaplan-Meier curves representing survival of HT144 xenografts mice treated with vehicle (black line), mibefradil (red line), vemurafenib (green line) and sequential treatment (blue line). Survival end point was established when the tumour volume reached 1000 mm3. The survival curves were analysed with pairwise treatment comparison using log-rank test with adjustment of p-values for multiple testing. Data are represented as mean ± SEM of three independent experiments. Statistical analyses were performed with One-Way ANOVA and post-hoc test; **p < 0.01, ***p < 0.001 and ****p < 0.0001.