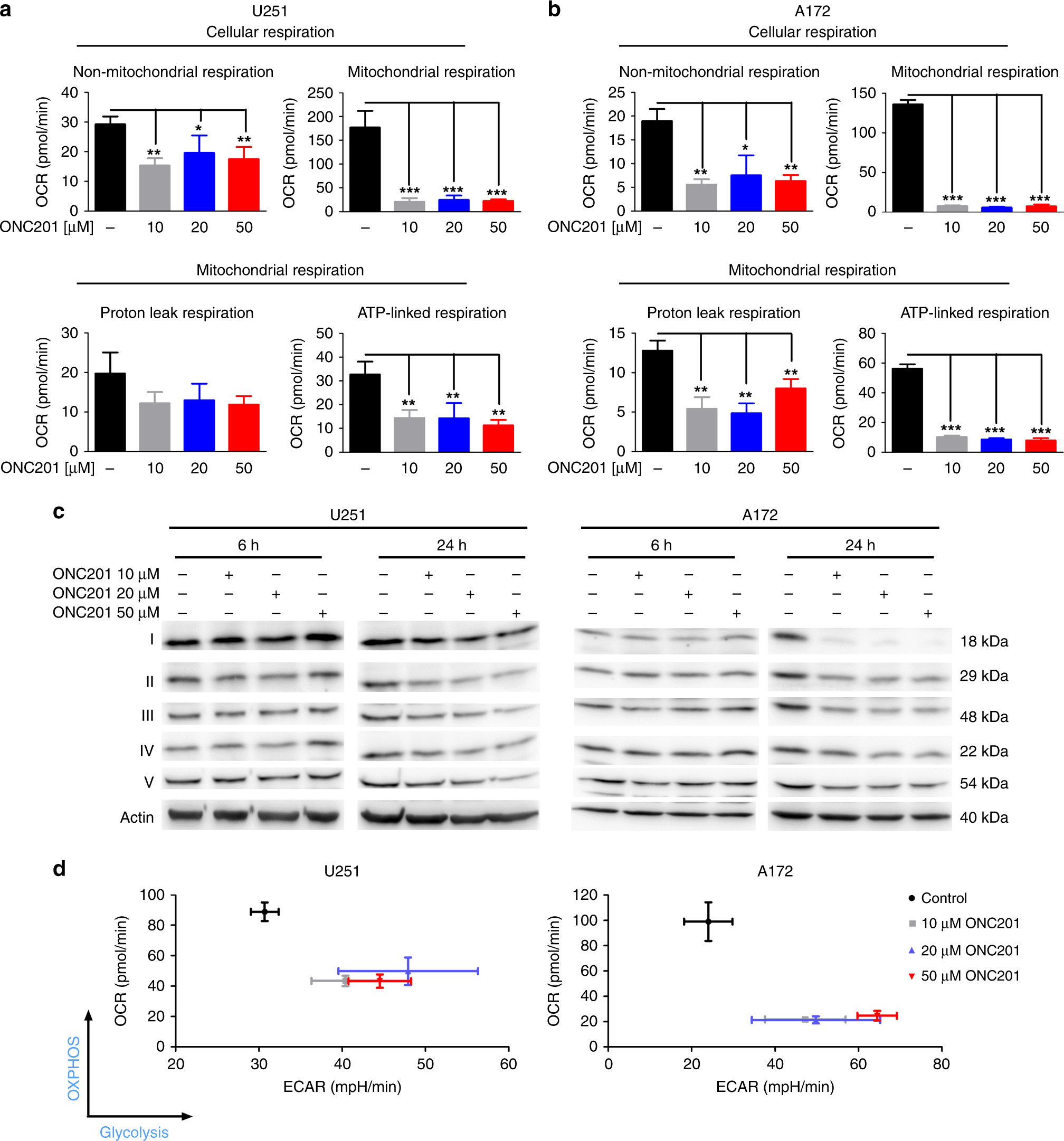
Fig. 1: Treatment with ONC201/TIC10 reprograms glioblastoma energy metabolism suppressing OXPHOS and enhancing the glycolytic rate.

a, b U251 (a) and A172 (b) glioblastoma cells were treated for 24 h as indicated with ONC201/TIC10 prior to performing mitochondrial stress tests. Oligomycin, FCCP and rotenone/antimycin A were sequentially injected accompanied by continuous extracellular flux analysis recording oxygen consumption rates (OCR). The OXPHOS inhibitors rotenone and antimycin A were used to dissect cellular respiration into non-mitochondrial and mitochondrial respiration and the ATP synthase inhibitor oligomycin was used to dissect mitochondrial respiration into proton leak and ATP-linked respiration. Columns, mean; bars, SD; n = 3. *p < 0.05, **p < 0.01, ***p < 0.005. c U251 and A172 glioblastoma cells were treated for 6 h and 24 h as indicated. Whole-cell extracts were examined by Western blot for the expression of respiratory chain complexes I–V. Actin Western blot analysis was performed to confirm equal protein loading. d U251 and A172 glioblastoma cells were treated for 24 h with increasing concentrations of ONC201/TIC10 followed by extracellular flux analysis measuring oxygen consumption (OCR) and extracellular acidification rates (ECAR). Graphical representation of baseline OCR/ECAR-values presented as mean and SD representative for three independent experiments.