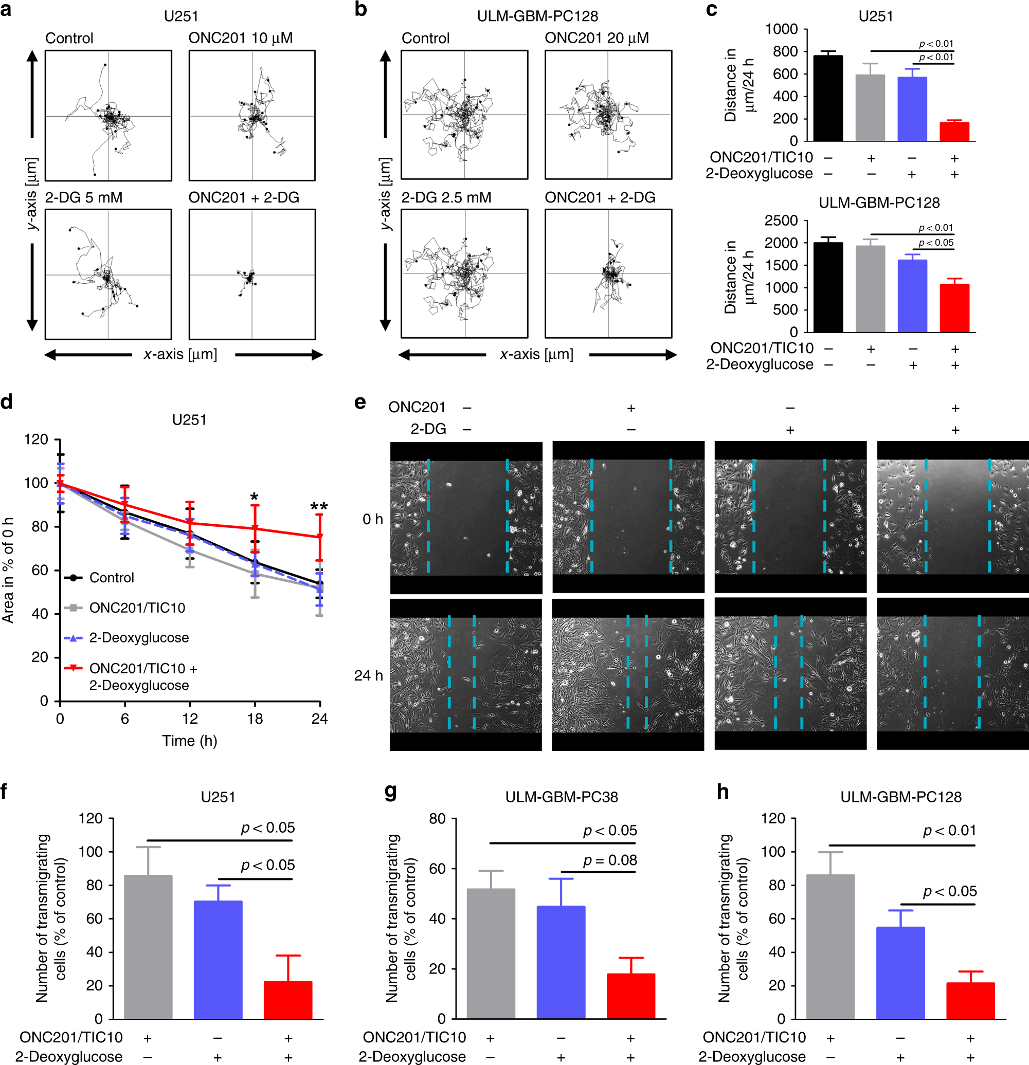
Fig. 4: Combined treatment with ONC201/TIC10 and 2-Deoxyglucose has enhanced anti-migratory activity.

a, b U251 (a) and ULM-GBM-PC128 (b) cells were seeded on 24-well plates followed by sequential microscopic imaging (magnification, ×10) over a total time period of 24 h. Single-cell tracking was performed using the MtrackJ software (see Materials and Methods). Wind-rose plots displaying the paths of 15 single cells per treatment condition during the 24 h observation period. The tracks were aligned to start from the same initial position to facilitate comparisons. c Total distance of 45 cells covered within 24 h per treatment condition. Columns, mean; bars, SD. d Monolayers of sub-confluent U251 cells were scratched prior to treatment with solvent, ONC201/TIC10 (10 µM), 2-Deoxyglucose (5 mM) or the combination. Microscopic images were taken at indicated time points after infliction of the scratch. Data are presented as mean and SD. One-way ANOVA followed by Tukey’s post hoc test was performed to assess statistical significance. *p < 0.05, **p < 0.01. e Representative microphotographs of cells treated as described for d. Magnification, ×10. f–h 3 × 104 U251 (f), ULM-GBM-PC38 (g) or ULM-GBM-PC128 (h) cells were seeded onto Transwell® membranes and treated with solvent ONC201/TIC10, 2-Deoxyglucose or both agents. Medium containing 10–20% FBS served as a chemoattractant. After 24 h, cells on the upper side of the membrane were wiped off, and the cells on the lower side of the membrane were stained with DAPI. Microscopic images were taken at 10x magnification and transmigrating cells were counted. Columns, mean; bars, SD; n = 4.