Fig. 1: CD133 overexpressing in ADR-resistant CRC cells.
From: Targeting CD133 reverses drug-resistance via the AKT/NF-κB/MDR1 pathway in colorectal cancer

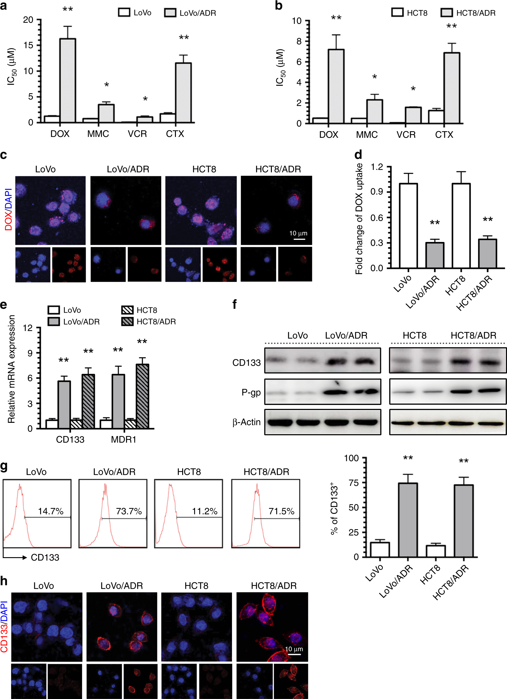
a, b The IC50 values of DOX, MMC, VCR and CTX in LoVo and HCT8 CRC cells and LoVo/ADR and HCT8/ADR ADR-resistant cells were determined with a CCK-8 assay. c Intracellular distribution of DOX (red) in LoVo, HCT8, LoVo/ADR and HCT8/ADR cells 6 h after a 1 h incubation with 1 μg/ml DOX. d Quantitative DOX profiles over 6 h. e, f CD133 and MDR1/P-gp expression in LoVo, HCT8, LoVo/ADR and HCT8/ADR cells was determined by qPCR and western blotting. g, h CD133 expression in LoVo, HCT8, LoVo/ADR and HCT8/ADR cells was determined by flow cytometry and immunofluorescence (CD133: red; 4,6-diamidino-2-phenylindole, DAPI: blue). *p < 0.05, **p < 0.01. Each bar represents the mean ± SD of three independent experiments.