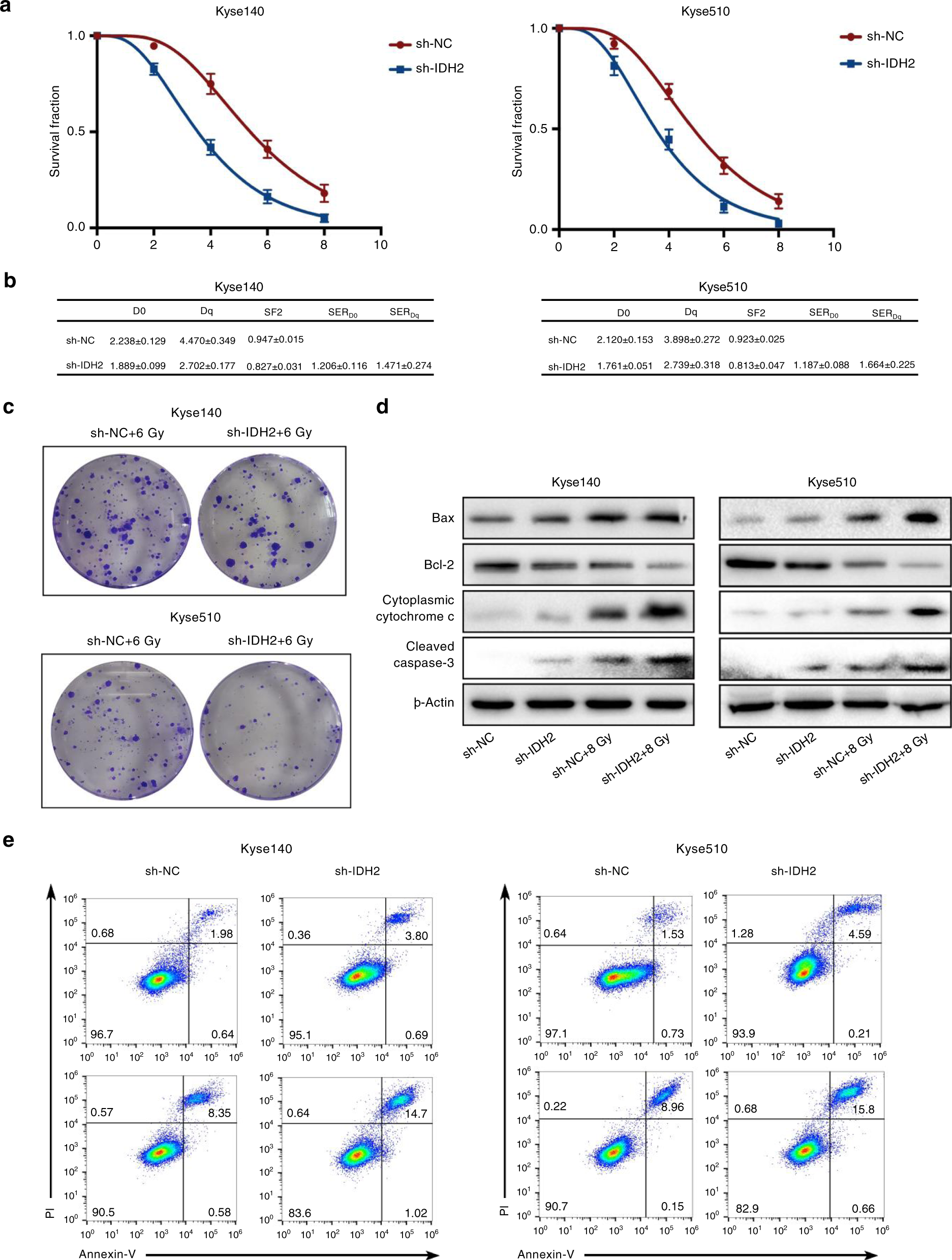
Fig. 2: IDH2 knockdown inhibited radioresistance in ESCC cells.

Kyse140 and Kyse510 cells were transfected with sh-IDH2 or sh-NC before exposure to different doses of radiation. a Survival curves were obtained based on the clonal-efficiency assay. The data shown are the mean ± SD of independent experiments (n = 3). b D0, Dq, SF2, SERD0, and SERDq were calculated using the single-hit multitarget model. c Colony formation of transfected Kyse140 and Kyse510 cells exposed to 6 Gy radiation. d Immunoblots of Bax, Bcl-2, cytoplasmic cytochrome c, and cleaved caspase-3. e Flow cytometric detection of apoptotic cells.